본문으로 건너뛰기

Argo Rollouts

1. Argo Rollouts

[Figure 1] Argo Rollouts Architecture

[Figure 1] Argo Rollouts Architecture

Argo Rollouts는 Kubernetes 환경에서 Blue/Green, Canary 및 Progressive Delivery 배포를 지원하는 오픈소스 프로젝트이다. Blue/Green, Canary 배포뿐만이 아니라 배포과정에 필요한 Traffic Routing, Metric 기반의 자동 Promotion 기능, 배포 상태를 기반으로 Alerting 기능 등 배포 관련 다양한 기능을 제공한다. [Figure 1]은 Argo Rollouts의 Architecture를 나타내고 있다.

1.1. Rollout Object, Rollout Controller

Rollout Object는 Blue/Green 및 Canary 배포를 위한 가장 핵심적인 Object이다. Rollout Object는 배포 과정에 필요한 다양한 설정을 담고 있으며, 배포 과정을 제어하는 역할을 수행한다. 사용자는 Rollout Manifest를 직접 작성하고 제어하거나, kubectl argo rollouts 명령어를 통해서 Rollout Object를 제어할 수도 있다.

 1
 2
 3
 4
 5
 6
 7
 8
 9
10
11
12
13
14
15
16
17
18
19
20
21
22
23
apiVersion: argoproj.io/v1alpha1
kind: Rollout
metadata:
  name: mock-server
spec:
  replicas: 3
  selector:
    matchLabels:
      app: mock-server
  template:
    metadata:
      labels:
        app: mock-server
    spec:
      containers:
      - name: mock-server
        image: ghcr.io/ssup2/mock-go-server:1.0.0
        ports:
        - containerPort: 8080
  strategy:
    blueGreen:
      activeService: mock-server-active
      previewService: mock-server-preview
[Manifest 1] Rollout Blue/Green Example

[Manifest 1]은 Blue/Green 배포를 위한 Rollout Object를 나타내고 있다. 20~23번째 줄에서 Blue/Green 배포를 위한 설정을 하고 있다. activeService에는 Blue Version과 연결되는 Kubernetes Service를 지정하고, previewService에는 Green Version과 연결되는 Kubernetes Service를 지정한다. kubectl argo rollouts set image 명령어를 통해서 Rollout Object의 Image를 변경할 수 있으며, kubectl argo rollouts promote 명령어를 통해서 Green Version을 Blue Version로 승격시킬 수 있다.

Rollout은 새로운 배포를 수행할때마다 Revision을 생성하며 배포를 수행할 수록 Revision 번호는 하나씩 증가한다. Rollout Controller는 각 Revision별로 ReplicaSet을 생성하고, ReplicaSet을 통해서 Blue/Green Version의 Pod 개수를 관리한다. 또한 필요에 따라서 activeServicepreviewService에 지정된 Kubernetes Service를 제어하여 Blue/Green Version의 Traffic을 관리한다.

 1
 2
 3
 4
 5
 6
 7
 8
 9
10
11
12
13
14
15
16
17
18
19
20
21
22
23
24
25
26
27
28
29
30
31
32
33
34
apiVersion: argoproj.io/v1alpha1
kind: Rollout
metadata:
  name: mock-server
spec:
  replicas: 5
  selector:
    matchLabels:
      app: mock-server
  template:
    metadata:
      labels:
        app: mock-server
    spec:
      containers:
      - name: mock-server
        image: ghcr.io/ssup2/mock-go-server:1.0.0
        ports:
        - containerPort: 8080
  strategy:
    canary:
      canaryService: mock-server-canary
      stableService: mock-server-stable
      steps:
      - setWeight: 10
      - pause: {duration: 30s}
      - setWeight: 20
      - pause: {duration: 1m}
      - setWeight: 50
      - pause: {}
      - setWeight: 80
      - pause: {duration: 2m}
      - setWeight: 100
      - pause: {}
[Manifest 2] Rollout Canary Example

[Manifest 2]는 Canary 배포를 위한 Rollout Object를 나타내고 있다. 20~44번째 줄에서 Canary 배포를 위한 설정을 하고 있다. canaryService에는 Canary Version과 연결되는 Kubernetes Service를 지정하고, stableService에는 Stable Version과 연결되는 Kubernetes Service를 지정한다. Blue/Green과 다르게 Canary 배포는 steps 부분을 통해서 Canary Version과 Stable Version의 Traffic 비율을 제어할 수 있으며, [Manifest 2]의 경우에는 Canary Version과 Stable Version의 Pod 개수를 제어하여 Traffic 비율을 제어한다.

StepTrafficStable PodsCanary PodsDurationDescription
110%5130sMonitor with 10% traffic for 30 seconds
220%411mMonitor with 20% traffic for 1 minute
350%23Manual ApprovalManual approval required at 50%
480%142mMonitor with 80% traffic for 2 minutes
5100%05Manual ApprovalFinal approval before 100% rollout
[Table 1] Rollout Canary Example Steps

중간 pause 문법을 활용해서 Traffic 비율을 변경하기 전에 일정 시간동안 대기가 가능하다. 예를 들어 pause: {duration: 30s} 부분은 30초간 대기한다는 의미이며, pause: {} 부분은 Manual Approval이 즉 kubectl argo rollouts promote 명령어를 통해서 직접 Promotion 수행이 필요한 부분을 의미한다. 따라서 [Table 1]과 같은 순서로 Canary 배포가 수행된다.

Canary Replicas = ceil(spec.replicas × setWeight / 100)  
Stable Replicas = spec.replicas - Canary Replicas  
[Formula 1] Canary Replicas and Stable Replicas Calculation Formula

각 Step별로 정확한 Pod 개수를 계산하는 공식은 [Formula 1]과 같다. 만약 Canary 배포 과정중에 문제가 발생하여 이전 Step으로 돌아가고 싶다면 kubectl argo rollouts undo 명령어를 통해서 이전 Step으로 돌아갈 수 있으며, 만약 Canary 배포 과정중에 문제가 발생하여 배포를 중단하고 싶다면 kubectl argo rollouts abort 명령어를 통해서 배포를 중단할 수 있다.

[Manifest 2] 예제에서 Canary Version과 Stable Version으로 Traffic을 Weight 기반으로 분배하기 위해서는 Canary Version과 Stable Version으로 Traffic을 묶는 별도의 Kubernetes Service(mock-server)를 생성하고 이용하면 된다. 하지만 Pod의 개수로만 Traffic 비율을 제어하는 방식이기 때문에 정확하게 Traffic 비율을 제어하지 못한다는 한계점을 갖는다. [Table 1]에서 알 수 있는것 처럼 Traffic 10%만 Canary Version으로 보내고 싶어도, 실제로는 16.7% (1/6)가 Canary Version으로 보내게 된다.

1.2. Traffic Routing

Traffic Routing 기능은 Canary 배포시 Pod의 개수만으로 Traffic 비율을 정확하게 제어하지 못하는 한계점을 극복하기 위해서 제공되는 기능이다. Argo Rollouts는 Istio, Ingress Nginx와 같은 외부의 Traffic Routing 기능을 활용하여 정확하게 Traffic 비율을 제어할 수 있도록 지원한다. Ingress Nginx, Istio 뿐만 아니라 다양한 외부 Component를 활용하여 Traffic Routing을 구성할 수 있다.

 1
 2
 3
 4
 5
 6
 7
 8
 9
10
11
12
13
14
15
16
17
18
19
20
21
22
...
  strategy:
    canary:
      canaryService: mock-server-canary
      stableService: mock-server-stabl시
      trafficRouting:
        istio:
          virtualService:
            name: mock-server
            routes:
            - primary
      steps:
      - setWeight: 10
      - pause: {duration: 30s}
      - setWeight: 20
      - pause: {duration: 1m}
      - setWeight: 50
      - pause: {}
      - setWeight: 80
      - pause: {duration: 2m}
      - setWeight: 100
      - pause: {}
[Manifest 3] Rollout Canary with Traffic Routing Istio Virtual Service Example

[Manifest 3]은 [Manifest 2] 기반에 Istio Virtual Service를 활용하여 Traffic Routing을 구성한 Canary 배포를 위한 Rollout Object를 나타내고 있다. trafficRouting 부분을 통해서 Traffic Routing의 Spec을 명시하며 istio 부분을 통해서 Traffic Routing에 이용할 Istio Virtual Service를 지정하는 것을 확인할 수 있다. Rollout Controller는 Canary 배포를 진행하면서 Traffic Routing Reconciler를 통해서 Istio Virtual Service의 Weight를 동적으로 변경하여 Traffic 비율을 제어한다.

StepTrafficStable PodsCanary PodsDurationDescription
110%5130sMonitor with 10% traffic for 30 seconds
220%511mMonitor with 20% traffic for 1 minute
350%53Manual ApprovalManual approval required at 50%
480%542mMonitor with 80% traffic for 2 minutes
5100%05Manual ApprovalFinal approval before 100% rollout
[Table 2] Rollout Canary with Traffic Routing Istio Virtual Service Example Steps
Canary Replicas = ceil(spec.replicas * setWeight / 100) 
Stable Replicas = spec.replicas
[Formula 2] Canary Replicas and Stable Replicas Calculation Formula with Traffic Routing

Traffic Routing 기능이 활성화 되면 각 [Table 2]과 같이 Step별로 다른 Pod의 개수를 가지게 된다. 가장큰 차이점은 Stable Version의 Pod 개수가 5개로 고정되어 있으며, Canary Version의 Pod 개수만 변한다는 점이다. Pod의 개수는 [Formula 2]과 같이 계산된다.

1.3. AnalysisTemplate/AnalysisRun Object and Analysis Controller

AnalysisTemplate/AnalysisRun Object는 Argo Rollouts에서 Progressive Delivery 배포를 위한 Object이다. AnalysisTemplate/AnalysisRun Object를 통해서 외부의 Metric, Data를 조회하고 이를 기반으로 배포를 계속 진행할지 또는 배포를 중단할지 결정할 수 있다. AnalysisTemplate Object는 이름에서 알 수 있는것 처럼 AnalysisRun Object를 생성하기 위한 Template을 정의하는 Object이며, AnalysisRun Object는 실제 분석을 수행할때마다 AnalysisTemplate를 기반으로 동적으로 생성되는 Object이다.

AnalysisRun Object가 생성되면 Analysis Controller에 의해서 실제 Analysis를 수행하고 결과를 반환한다. Prometheus를 포함하여 다양한 외부 시스템과 연동하여 Analysis를 수행할 수 있다.

 1
 2
 3
 4
 5
 6
 7
 8
 9
10
11
12
13
14
15
16
17
18
19
20
apiVersion: argoproj.io/v1alpha1
kind: AnalysisTemplate
metadata:
  name: success-rate
spec:
  metrics:
  - name: success-rate
    interval: 30s
    count: 3
    successCondition: result >= 0.95
    failureLimit: 2
    provider:
      prometheus:
        address: http://prometheus.istio-system.svc.cluster.local:9090
        query: |
          scalar(
            sum(rate(istio_requests_total{destination_service_name="mock-server-canary",response_code=~"2.."}[1m])) 
            / 
            sum(rate(istio_requests_total{destination_service_name="mock-server-canary"}[1m]))
          )
[Manifest 4] AnalysisTemplate Object Prometheus Example

[Manifest 4]는 Prometheus를 활용하여 Analysis를 수행하는 AnalysisTemplate Object를 나타내고 있다. metrics 부분을 통해서 Analysis를 수행할 Metric을 명시하며, 수행 간격과 수행 횟수를 명시하고 성공 조건과 실패 제한을 명시하는 것을 확인할 수 있다. [Manifest 4]의 경우에는 30초 간격으로 3번 Query를 수행하고, 2번의 실패를 허용하기 때문에 3번의 Query 중에 1번의 Query가 성공하면 Analysis가 성공한 것으로 간주한다. Query의 결과는 0.95 이상이면 성공한 것으로 간주한다. provider 부분을 통해서 어떤 외부 시스템과 연동하여 Analysis를 수행할지 명시한다. prometheus 부분을 통해서 연동할 Prometheus Endpoint와 Query를 명시하는 것을 확인할 수 있다.

 1
 2
 3
 4
 5
 6
 7
 8
 9
10
11
12
13
14
15
16
17
apiVersion: argoproj.io/v1alpha1
kind: Rollout
metadata:
  name: mock-server
spec:
  replicas: 5
  selector:
    matchLabels:
      app: mock-server
  strategy:
    canary:
      steps:
        - setWeight: 20
        - pause: {duration: 30s}
        - analysis:
            templates:
              - templateName: success-rate
[File 5] Rollouts Canary with AnalysisTemplate Prometheus Example

[Manifest 5]는 [Manifest 4]의 AnalysisTemplate을 활용하여 Progressive Delivery 배포를 수행하는 Rollout Object를 나타내고 있다. analysis 부분을 통해서 Analysis를 수행할 AnalysisTemplate을 명시하는 것을 확인할 수 있다. Canary Version으로 20%의 Traffic을 분배하고 30초 대기 이후에 Analysis를 수행하게 된다.

1.4. Experiment Object, Experiment Controller

 1
 2
 3
 4
 5
 6
 7
 8
 9
10
11
12
13
14
15
16
17
18
19
20
21
22
23
24
25
26
27
28
29
30
31
32
33
34
35
36
37
38
39
40
41
42
43
44
45
46
apiVersion: argoproj.io/v1alpha1
kind: Experiment
metadata:
  name: mock-server-experiment
spec:
  duration: 5m
  templates:
  - name: baseline
    replicas: 1
    template:
      metadata:
        labels:
          app: mock-server
          experiment: baseline
      spec:
        containers:
        - name: mock-server
          image: ghcr.io/ssup2/mock-go-server:1.0.0
          ports:
          - containerPort: 8080
  - name: canary
    replicas: 1
    template:
      metadata:
        labels:
          app: mock-server
          experiment: canary
      spec:
        containers:
        - name: mock-server
          image: ghcr.io/ssup2/mock-go-server:2.0.0
          ports:
          - containerPort: 8080
  - name: experimental
    replicas: 1
    template:
      metadata:
        labels:
          app: mock-server
          experiment: experimental
      spec:
        containers:
        - name: mock-server
          image: ghcr.io/ssup2/mock-go-server:3.0.0
          ports:
          - containerPort: 8080
[Manifest 6] Experiment Object Example

Experiment Object는 이름에서 알 수 있는것 처럼 임시 Test를 위한 배포를 수행할때 이용하는 Object이다. Rollout Object와 유사하지만 Duration을 명시하여 배포된 Pod가 제거되는 시점을 명시할 수 있으며, 하나의 Experiment Object에서 다수의 Version을 동시에 배포할 수 있는 기능을 제공한다. [Manifest 6]은 Experiment Object 예제를 나타내고 있다. duration 부분을 통해서 Pod가 5분 뒤에 제거되는 것을 명시하고 있다. 또한 templates 부분을 통해서 baseline, canary, experimental 3개의 Version을 동시에 배포할 수 있는 것을 확인할 수 있다.

 1
 2
 3
 4
 5
 6
 7
 8
 9
10
11
12
13
14
15
16
17
18
19
20
21
22
23
24
25
26
27
28
29
30
31
32
33
34
35
36
37
38
39
40
41
42
43
44
45
...
  strategy:
    canary:
      canaryService: mock-server-canary
      stableService: mock-server-stable
      trafficRouting:
        istio:
          virtualService:
            name: mock-server
            routes:
            - primary
      steps:
      - setWeight: 10
      - pause: {duration: 30s}
      - experiment:
          duration: 2m
          templates:
          - name: stable
            specRef: stable
            replicas: 2
            weight: 50
            service:
              name: mock-server-experiment-stable
          - name: canary
            specRef: canary
            replicas: 2
            weight: 50
            service:
              name: mock-server-experiment-canary
          analyses:
          - name: stable-vs-canary
            templateName: compare-success-rate
            args:
            - name: stable-hash
              value: "{{templates.stable.podTemplateHash}}"
            - name: canary-hash
              value: "{{templates.canary.podTemplateHash}}"
      - setWeight: 20
      - pause: {duration: 1m}
      - setWeight: 50
      - pause: {}
      - setWeight: 80
      - pause: {duration: 2m}
      - setWeight: 100
      - pause: {}
[Manifest 7] Rollouts Canary with Experiment Object Example

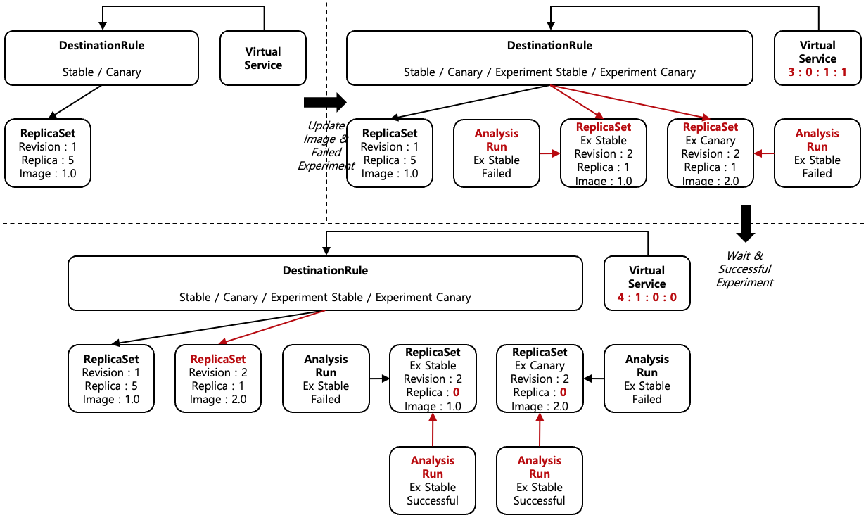
Experiment Object의 또 다른 활용법은 Rollouts Object와 연동하여 Netflix의 Kayenta-style 분석을 수행할 수 있다는 점이다. Kayenta-style 분석은 일반적인 Canary 배포와는 다르게 Production, Baseline, Canary 3가지 Version으로 구분하여 배포 및 분석을 수행한다.

  • Production Version : 실제 운영 환경에 배포되는 Version
  • Baseline Version : Production Version과 동일한 Version
  • Canary Version : 변경하고자 하는 신규 Version

Production, Baseline Version이 동일한 Version이지만 별도로 운영되는 이유는 Canary Version과 동일한양의 Traffic을 분배하고 분석하기 위해서이다. 일반적인 Canary 분석 방식은 Canary Version과 Stable Version이 받는 Traffic의 양이 다르기 때문에 동등한 분석 조건을 만족시키기 어렵다는 단점을 개선한 분석 방식이 Kayenta-style 분석 방식이다. Argo Rollouts에서 Experiment Object를 활용하는 경우 Experiment Object가 Baseline Version과 Canary Version의 역할을 수행한다. [Manifest 7]은 Experiment Object를 활용하여 Kayenta-style 분석을 수행하는 Rollouts Object 예제를 나타내고 있으며, Experiment의 Stable이 Baseline Version, Experiment의 Canary가 Canary Version의 역할을 수행한다.

Experiment Controller는 Experiment Object에 정의에 따라서 Rollout Controller와 유사하게 ReplicaSet을 생성하고 제어하며, AnalysisTemplate Object를 참고하여 AnalysisRun을 생성하고 분석 결과를 참조한다.

1.5. Notification Controller

1
2
3
4
5
6
7
apiVersion: argoproj.io/v1alpha1
kind: Rollout
metadata:
  name: mock-server
  annotations:
    notifications.argoproj.io/subscribe.on-rollout-completed.slack: deployments
...
[Manifest 8] Notification Controller Example

Notification Controller는 Argo Rollouts에서 제공하는 Notification 기능을 수행하는 Controller이다. Notification Controller는 배포 결과를 메일, Slack, Webhook 등의 방식으로 알림을 전송할 수 있는 기능을 제공한다. [Manifest 8]은 Notification Controller를 활용하여 배포 결과를 Slack으로 알리는 예제를 나타내고 있다. Annotation을 통해서 Slack Channel에 배포 결과를 알리는 것을 확인할 수 있다. Slack 뿐만 아니라 Email, Webhook 등의 다양한 방식으로 알림을 전송할 수 있는 기능을 제공한다.

2. Argo Rollouts Test Cases

Argo Rollouts에 대한 다양한 Test Case를 통해서 Argo Rollouts의 기능을 확인한다.

2.1. Test 환경 구성

# Create kubernetes cluster with kind
$ kind create cluster --config=- <<EOF                           
kind: Cluster
apiVersion: kind.x-k8s.io/v1alpha4
nodes:
- role: control-plane
- role: worker
- role: worker
EOF

# Install argo rollouts
$ kubectl create namespace argo-rollouts
$ kubectl apply -n argo-rollouts -f https://github.com/argoproj/argo-rollouts/releases/latest/download/install.yaml

# Install istio
$ istioctl install --set profile=demo -y

# Enable sidecar injection to default namespace
$ kubectl label namespace default istio-injection=enabled

# Install prometheus
$ kubectl apply -f https://raw.githubusercontent.com/istio/istio/release-1.28/samples/addons/prometheus.yaml
[Shell 1] Test Environment Configuration

[Shell 1]은 Test 환경을 구성하는 Script를 나타내고 있다. kind를 활용하여 Kubernetes Cluster를 구성하고, Argo Rollouts를 설치한다. Traffic Routing을 위해서 Istio를 설치하고, default Namespace에 Sidecar Injection을 활성화한다. AnalysisTemplate/AnalysisRun을 Test하기 위한 Prometheus도 설치한다.

 1
 2
 3
 4
 5
 6
 7
 8
 9
10
11
apiVersion: v1
kind: Pod
metadata:
  name: shell
  labels:
    app: shell
spec:
  containers:
  - name: shell
    image: nicolaka/netshoot
    command: ["sleep", "infinity"]
[Manifest 9] shell Pod Manifest

[File 1]은 shell Pod의 Manifest를 나타내고 있다. netshoot Container Image를 이용하여 shell Pod을 생성하며, Argo Rollout으로 구성한 Service에 접근하여 istio Metric을 발생시키기 위해서 사용한다.

2.2. Test Cases

2.2.1. Blue/Green

[Figure 2] Argo Rollouts Blue/Green Case

[Figure 2] Argo Rollouts Blue/Green Case

[Figure 2]는 Argo Rollouts Blue/Green 배포를 위한 Test Case를 도식화 하고 있다. Container Image를 2번 변경한 이후에 Promotion을 진행하여, Revision 2를 건너뛰고 Revision 3으로 한번에 Promotion을 수행한다. Blue/Green 배포이기 때문에 Green Version의 Pod의 개수는 Blue Version의 Pod의 개수와 동일하게 5개로 유지된다. Preview Kubernetes Service는 Revision 1, Revision 2, Revision 3을 차례대로 가리키고 있으며, Active Kubernetes Service는 Revision 1을 가리키고 있다가, Promotion이 완료되면 Revision 3을 가리키는 것을 확인할 수 있다.

 1
 2
 3
 4
 5
 6
 7
 8
 9
10
11
12
13
14
15
16
17
18
19
20
21
22
23
24
25
26
27
28
29
30
31
32
33
34
35
36
37
38
39
40
41
42
43
44
45
46
apiVersion: argoproj.io/v1alpha1
kind: Rollout
metadata:
  name: mock-server
spec:
  replicas: 3
  selector:
    matchLabels:
      app: mock-server
  strategy:
    blueGreen:
      activeService: mock-server-active
      previewService: mock-server-preview
      autoPromotionEnabled: false
  template:
    metadata:
      labels:
        app: mock-server
    spec:
      containers:
      - name: mock-server
        image: ghcr.io/ssup2/mock-go-server:1.0.0
        ports:
        - containerPort: 8080
---
apiVersion: v1
kind: Service
metadata:
  name: mock-server-active
spec:
  selector:
    app: mock-server
  ports:
  - port: 8080
    targetPort: 8080
---
apiVersion: v1
kind: Service
metadata:
  name: mock-server-preview
spec:
  selector:
    app: mock-server
  ports:
  - port: 8080
    targetPort: 8080
[Manifest 10] Blue/Green Test Case
# Deploy mock-server blue/green rollout and check status
$ kubectl apply -f mock-server-bluegreen.yaml
$ kubectl argo rollouts get rollout mock-server
Name:            mock-server
Namespace:       default
Status:          ✔ Healthy
Strategy:        BlueGreen
Images:          ghcr.io/ssup2/mock-go-server:1.0.0 (stable, active)
Replicas:
  Desired:       5
  Current:       5
  Updated:       5
  Ready:         5
  Available:     5

NAME                                     KIND        STATUS     AGE  INFO
⟳ mock-server                            Rollout     ✔ Healthy  15s  
└──# revision:1                                                                
   └──⧉ mock-server-6579c6cc98           ReplicaSet  ✔ Healthy  15s  stable,active
      ├──□ mock-server-6579c6cc98-76zf2  Pod         ✔ Running  15s  ready:1/1
      ├──□ mock-server-6579c6cc98-7bwhd  Pod         ✔ Running  15s  ready:1/1
      ├──□ mock-server-6579c6cc98-khls8  Pod         ✔ Running  15s  ready:1/1
      ├──□ mock-server-6579c6cc98-pwdf9  Pod         ✔ Running  15s  ready:1/1
      └──□ mock-server-6579c6cc98-qj7qx  Pod         ✔ Running  15s  ready:1/1

$ kubectl describe service mock-server-active
Name:                     mock-server-active
Namespace:                default
Labels:                   <none>
Annotations:              argo-rollouts.argoproj.io/managed-by-rollouts: mock-server
Selector:                 app=mock-server,rollouts-pod-template-hash=6579c6cc98
...

$ kubectl describe service mock-server-preview
Name:                     mock-server-preview
Namespace:                default
Labels:                   <none>
Annotations:              argo-rollouts.argoproj.io/managed-by-rollouts: mock-server
Selector:                 app=mock-server,rollouts-pod-template-hash=6579c6cc98
...

# Set mock-server image to 2.0.0 and check status
$ kubectl argo rollouts set image mock-server mock-server=ghcr.io/ssup2/mock-go-server:2.0.0
$ kubectl argo rollouts get rollout mock-server
Name:            mock-server
Namespace:       default
Status:          ॥ Paused
Message:         BlueGreenPause
Strategy:        BlueGreen
Images:          ghcr.io/ssup2/mock-go-server:1.0.0 (stable, active)
                 ghcr.io/ssup2/mock-go-server:2.0.0 (preview)
Replicas:
  Desired:       5
  Current:       10
  Updated:       5
  Ready:         5
  Available:     5

NAME                                     KIND        STATUS     AGE  INFO
⟳ mock-server                            Rollout     ॥ Paused   72s  
├──# revision:2                                                                
│  └──⧉ mock-server-7c6fcfb847           ReplicaSet  ✔ Healthy  6s   preview
│     ├──□ mock-server-7c6fcfb847-cdws6  Pod         ✔ Running  6s   ready:1/1
│     ├──□ mock-server-7c6fcfb847-gmq45  Pod         ✔ Running  6s   ready:1/1
│     ├──□ mock-server-7c6fcfb847-gzvk5  Pod         ✔ Running  6s   ready:1/1
│     ├──□ mock-server-7c6fcfb847-vcfw4  Pod         ✔ Running  6s   ready:1/1
│     └──□ mock-server-7c6fcfb847-zr7zd  Pod         ✔ Running  6s   ready:1/1
└──# revision:1                                                                
   └──⧉ mock-server-6579c6cc98           ReplicaSet  ✔ Healthy  72s  stable,active
      ├──□ mock-server-6579c6cc98-76zf2  Pod         ✔ Running  72s  ready:1/1
      ├──□ mock-server-6579c6cc98-7bwhd  Pod         ✔ Running  72s  ready:1/1
      ├──□ mock-server-6579c6cc98-khls8  Pod         ✔ Running  72s  ready:1/1
      ├──□ mock-server-6579c6cc98-pwdf9  Pod         ✔ Running  72s  ready:1/1
      └──□ mock-server-6579c6cc98-qj7qx  Pod         ✔ Running  72s  ready:1/1

$ kubectl describe service mock-server-active
Name:                     mock-server-active
Namespace:                default
Labels:                   <none>
Annotations:              argo-rollouts.argoproj.io/managed-by-rollouts: mock-server
Selector:                 app=mock-server,rollouts-pod-template-hash=6579c6cc98
...

$ kubectl describe service mock-server-preview
Name:                     mock-server-preview
Namespace:                default
Labels:                   <none>
Annotations:              argo-rollouts.argoproj.io/managed-by-rollouts: mock-server
Selector:                 app=mock-server,rollouts-pod-template-hash=7c6fcfb847
...

$ kubectl argo rollouts set image mock-server mock-server=ghcr.io/ssup2/mock-go-server:3.0.0
$ kubectl argo rollouts get rollout mock-server
Name:            mock-server
Namespace:       default
Status:          ॥ Paused
Message:         BlueGreenPause
Strategy:        BlueGreen
Images:          ghcr.io/ssup2/mock-go-server:1.0.0 (stable, active)
                 ghcr.io/ssup2/mock-go-server:3.0.0 (preview)
Replicas:
  Desired:       5
  Current:       10
  Updated:       5
  Ready:         5
  Available:     5

NAME                                     KIND        STATUS        AGE    INFO
⟳ mock-server                            Rollout     ॥ Paused      2m52s  
├──# revision:3                                                                     
│  └──⧉ mock-server-6fcb56df9b           ReplicaSet  ✔ Healthy     40s    preview
│     ├──□ mock-server-6fcb56df9b-9ws9k  Pod         ✔ Running     39s    ready:1/1
│     ├──□ mock-server-6fcb56df9b-sznrj  Pod         ✔ Running     39s    ready:1/1
│     ├──□ mock-server-6fcb56df9b-t7mxx  Pod         ✔ Running     39s    ready:1/1
│     ├──□ mock-server-6fcb56df9b-x7v48  Pod         ✔ Running     39s    ready:1/1
│     └──□ mock-server-6fcb56df9b-xclfh  Pod         ✔ Running     39s    ready:1/1
├──# revision:2                                                                     
│  └──⧉ mock-server-7c6fcfb847           ReplicaSet  • ScaledDown  106s   
└──# revision:1                                                                     
   └──⧉ mock-server-6579c6cc98           ReplicaSet  ✔ Healthy     2m52s  stable,active
      ├──□ mock-server-6579c6cc98-76zf2  Pod         ✔ Running     2m52s  ready:1/1
      ├──□ mock-server-6579c6cc98-7bwhd  Pod         ✔ Running     2m52s  ready:1/1
      ├──□ mock-server-6579c6cc98-khls8  Pod         ✔ Running     2m52s  ready:1/1
      ├──□ mock-server-6579c6cc98-pwdf9  Pod         ✔ Running     2m52s  ready:1/1
      └──□ mock-server-6579c6cc98-qj7qx  Pod         ✔ Running     2m52s  ready:1/1

$ kubectl describe service mock-server-active
Name:                     mock-server-active
Namespace:                default
Labels:                   <none>
Annotations:              argo-rollouts.argoproj.io/managed-by-rollouts: mock-server
Selector:                 app=mock-server,rollouts-pod-template-hash=6579c6cc98
...

$ kubectl describe service mock-server-preview
Name:                     mock-server-preview
Namespace:                default
Labels:                   <none>
Annotations:              argo-rollouts.argoproj.io/managed-by-rollouts: mock-server
Selector:                 app=mock-server,rollouts-pod-template-hash=6fcb56df9b

# Promote mock-server rollout
$ kubectl argo rollouts promote mock-server
$ kubectl argo rollouts get rollout mock-server
Name:            mock-server
Namespace:       default
Status:          ✔ Healthy
Strategy:        BlueGreen
Images:          ghcr.io/ssup2/mock-go-server:3.0.0 (stable, active)
Replicas:
  Desired:       5
  Current:       5
  Updated:       5
  Ready:         5
  Available:     5

NAME                                     KIND        STATUS        AGE   INFO
⟳ mock-server                            Rollout     ✔ Healthy     4m7s  
├──# revision:3                                                                    
│  └──⧉ mock-server-6fcb56df9b           ReplicaSet  ✔ Healthy     115s  stable,active
│     ├──□ mock-server-6fcb56df9b-9ws9k  Pod         ✔ Running     114s  ready:1/1
│     ├──□ mock-server-6fcb56df9b-sznrj  Pod         ✔ Running     114s  ready:1/1
│     ├──□ mock-server-6fcb56df9b-t7mxx  Pod         ✔ Running     114s  ready:1/1
│     ├──□ mock-server-6fcb56df9b-x7v48  Pod         ✔ Running     114s  ready:1/1
│     └──□ mock-server-6fcb56df9b-xclfh  Pod         ✔ Running     114s  ready:1/1
├──# revision:2                                                                    
│  └──⧉ mock-server-7c6fcfb847           ReplicaSet  • ScaledDown  3m1s  
└──# revision:1                                                                    
   └──⧉ mock-server-6579c6cc98           ReplicaSet  • ScaledDown  4m7s  

$ kubectl describe service mock-server-active
Name:                     mock-server-active
Namespace:                default
Labels:                   <none>
Annotations:              argo-rollouts.argoproj.io/managed-by-rollouts: mock-server
Selector:                 app=mock-server,rollouts-pod-template-hash=6fcb56df9b

$ kubectl describe service mock-server-preview 
Name:                     mock-server-preview
Namespace:                default
Labels:                   <none>
Annotations:              argo-rollouts.argoproj.io/managed-by-rollouts: mock-server
Selector:                 app=mock-server,rollouts-pod-template-hash=6fcb56df9b
[Shell 2] Blue/Green Test Case

[Manifest 10]은 Blue/Green 배포를 위한 Test Case를 위한 Manifest를 나타내고 있으며, [Shell 2]는 해당 Test Case를 수행하는 과정을 나타내고 있다. [Manifest 10]의 mock-server-active Kubernetes Service와 mock-server-preview Kubernetes Service는 Selector가 app=mock-server로 동일하기 설정되어 있지만, 실제 Blue/Green 배포가 수행될때는 rollouts-pod-template-hash Selector에 의해서 특정 Revision을 가리키는 것을 확인할 수 있으며, 이러한 Revision 지정은 Rollout Controller가 수행한다.

2.2.2. Canary Success

[Figure 3] Canary Success Test Case

[Figure 3] Canary Success Test Case

[Figure 3]는 Argo Rollouts Canary 배포 성공 Test Case를 도식화 하고 있다. Container Image를 2번 변경한 이후에 Promotion을 진행하여, Revision 2를 건너뛰고 Revision 3으로 한번에 Promotion을 수행한다. Image를 변경한 직후에는 Weight 20% 설정으로 인해서 한개의 Pod가 바로 생기며, Promotion이 수행된 이후에 Weight 40% 설정으로 인해서 Pod가 2개로 증가하고, 30초 뒤에 Weight 100% 설정으로 인해서 Pod가 5개로 증가하는 것을 확인할 수 있다.

Canary Kubernetes Service는 Revision 1, Revision 2, Revision 3을 차례대로 가리키고 있으며, Stable Kubernetes Service는 Revision 1을 가리키고 있다가, Promotion이 완료되면 Revision 3을 가리키는 것을 확인할 수 있다. Main Service는 언제나 모든 Revision을 가리키며 Stable과 Canary Version에 Traffic을 분배한다.

apiVersion: argoproj.io/v1alpha1
kind: Rollout
metadata:
  name: mock-server
spec:
  replicas: 5
  selector:
    matchLabels:
      app: mock-server
  strategy:
    canary:
      steps:
      - setWeight: 20
      - pause: {}
      - setWeight: 40
      - pause: {duration: 30s}
      - setWeight: 100
      canaryService: mock-server-canary
      stableService: mock-server-stable
  template:
    metadata:
      labels:
        app: mock-server
    spec:
      containers:
      - name: mock-server
        image: ghcr.io/ssup2/mock-go-server:1.0.0
        ports:
        - containerPort: 8080
---
apiVersion: v1
kind: Service
metadata:
  name: mock-server-stable
spec:
  selector:
    app: mock-server
  ports:
  - port: 8080
    targetPort: 8080
---
apiVersion: v1
kind: Service
metadata:
  name: mock-server-canary
spec:
  selector:
    app: mock-server
  ports:
  - port: 8080
    targetPort: 8080
---
apiVersion: v1
kind: Service
metadata:
  name: mock-server
spec:
  selector:
    app: mock-server
  ports:
  - port: 8080
    targetPort: 8080
[Manifest 11] Canary Success Test Case
# Deploy mock-server canary rollout and check status
$ kubectl apply -f mock-server-canary-success.yaml
$ kubectl argo rollouts get rollout mock-server   
Name:            mock-server
Namespace:       default
Status:          ✔ Healthy
Strategy:        Canary
  Step:          5/5
  SetWeight:     100
  ActualWeight:  100
Images:          ghcr.io/ssup2/mock-go-server:1.0.0 (stable)
Replicas:
  Desired:       5
  Current:       5
  Updated:       5
  Ready:         5
  Available:     5

NAME                                     KIND        STATUS     AGE  INFO
⟳ mock-server                            Rollout     ✔ Healthy  23s  
└──# revision:1                                                             
   └──⧉ mock-server-6579c6cc98           ReplicaSet  ✔ Healthy  22s  stable
      ├──□ mock-server-6579c6cc98-9p7g5  Pod         ✔ Running  22s  ready:1/1
      ├──□ mock-server-6579c6cc98-gtnbn  Pod         ✔ Running  22s  ready:1/1
      ├──□ mock-server-6579c6cc98-p6tkk  Pod         ✔ Running  22s  ready:1/1
      ├──□ mock-server-6579c6cc98-qk4l4  Pod         ✔ Running  22s  ready:1/1
      └──□ mock-server-6579c6cc98-xsprx  Pod         ✔ Running  22s  ready:1/1

$ kubectl describe service mock-server-stable
Name:                     mock-server-stable
Namespace:                default
Labels:                   <none>
Annotations:              argo-rollouts.argoproj.io/managed-by-rollouts: mock-server
Selector:                 app=mock-server,rollouts-pod-template-hash=6579c6cc98
...

$ kubectl describe service mock-server-canary
Name:                     mock-server-canary
Namespace:                default
Labels:                   <none>
Annotations:              argo-rollouts.argoproj.io/managed-by-rollouts: mock-server
Selector:                 app=mock-server,rollouts-pod-template-hash=6579c6cc98
...

# Set mock-server image to 2.0.0 and check status
$ kubectl argo rollouts set image mock-server mock-server=ghcr.io/ssup2/mock-go-server:2.0.0
$ kubectl argo rollouts get rollout mock-server
Name:            mock-server
Namespace:       default
Status:          ॥ Paused
Message:         CanaryPauseStep
Strategy:        Canary
  Step:          1/5
  SetWeight:     20
  ActualWeight:  20
Images:          ghcr.io/ssup2/mock-go-server:1.0.0 (stable)
                 ghcr.io/ssup2/mock-go-server:2.0.0 (canary)
Replicas:
  Desired:       5
  Current:       5
  Updated:       1
  Ready:         5
  Available:     5

NAME                                     KIND        STATUS     AGE    INFO
⟳ mock-server                            Rollout     ॥ Paused   6m15s  
├──# revision:2                                                               
│  └──⧉ mock-server-7c6fcfb847           ReplicaSet  ✔ Healthy  34s    canary
│     └──□ mock-server-7c6fcfb847-4bn54  Pod         ✔ Running  34s    ready:1/1
└──# revision:1                                                               
   └──⧉ mock-server-6579c6cc98           ReplicaSet  ✔ Healthy  6m14s  stable
      ├──□ mock-server-6579c6cc98-9p7g5  Pod         ✔ Running  6m14s  ready:1/1
      ├──□ mock-server-6579c6cc98-gtnbn  Pod         ✔ Running  6m14s  ready:1/1
      ├──□ mock-server-6579c6cc98-p6tkk  Pod         ✔ Running  6m14s  ready:1/1
      └──□ mock-server-6579c6cc98-qk4l4  Pod         ✔ Running  6m14s  ready:1/1

$ kubectl describe service mock-server-stable
Name:                     mock-server-stable
Namespace:                default
Labels:                   <none>
Annotations:              argo-rollouts.argoproj.io/managed-by-rollouts: mock-server
Selector:                 app=mock-server,rollouts-pod-template-hash=6579c6cc98
...

$ kubectl describe service mock-server-canary
Name:                     mock-server
Namespace:                default
Labels:                   <none>
Annotations:              argo-rollouts.argoproj.io/managed-by-rollouts: mock-server
Selector:                 app=mock-server,rollouts-pod-template-hash=7c6fcfb847
...

# Set mock-server image to 3.0.0 and check status
$ kubectl argo rollouts set image mock-server mock-server=ghcr.io/ssup2/mock-go-server:3.0.0
$ kubectl argo rollouts get rollout mock-server
Name:            mock-server
Namespace:       default
Status:          ॥ Paused
Message:         CanaryPauseStep
Strategy:        Canary
  Step:          1/5
  SetWeight:     20
  ActualWeight:  20
Images:          ghcr.io/ssup2/mock-go-server:1.0.0 (stable)
                 ghcr.io/ssup2/mock-go-server:3.0.0 (canary)
Replicas:
  Desired:       5
  Current:       5
  Updated:       1
  Ready:         5
  Available:     5

NAME                                     KIND        STATUS        AGE    INFO
⟳ mock-server                            Rollout     ॥ Paused      19m    
├──# revision:3                                                                  
│  └──⧉ mock-server-6fcb56df9b           ReplicaSet  ✔ Healthy     2m24s  canary
│     └──□ mock-server-6fcb56df9b-njv7k  Pod         ✔ Running     2m24s  ready:1/1
├──# revision:2                                                                  
│  └──⧉ mock-server-7c6fcfb847           ReplicaSet  • ScaledDown  13m    
└──# revision:1                                                                  
   └──⧉ mock-server-6579c6cc98           ReplicaSet  ✔ Healthy     18m    stable
      ├──□ mock-server-6579c6cc98-9p7g5  Pod         ✔ Running     18m    ready:1/1
      ├──□ mock-server-6579c6cc98-gtnbn  Pod         ✔ Running     18m    ready:1/1
      ├──□ mock-server-6579c6cc98-p6tkk  Pod         ✔ Running     18m    ready:1/1
      └──□ mock-server-6579c6cc98-qk4l4  Pod         ✔ Running     18m    ready:1/1

$ kubectl describe service mock-server-stable
Name:                     mock-server-stable
Namespace:                default
Labels:                   <none>
Annotations:              argo-rollouts.argoproj.io/managed-by-rollouts: mock-server
Selector:                 app=mock-server,rollouts-pod-template-hash=6579c6cc98
...

$ kubectl describe service mock-server-canary
Name:                     mock-server-canary
Namespace:                default
Labels:                   <none>
Annotations:              argo-rollouts.argoproj.io/managed-by-rollouts: mock-server
Selector:                 app=mock-server,rollouts-pod-template-hash=6fcb56df9b
...

# Promote mock-server rollout
$ kubectl argo rollouts promote mock-server
$ kubectl argo rollouts get rollout mock-server
Name:            mock-server
Namespace:       default
Status:          ॥ Paused
Message:         CanaryPauseStep
Strategy:        Canary
  Step:          3/5
  SetWeight:     40
  ActualWeight:  40
Images:          ghcr.io/ssup2/mock-go-server:1.0.0 (stable)
                 ghcr.io/ssup2/mock-go-server:3.0.0 (canary)
Replicas:
  Desired:       5
  Current:       5
  Updated:       2
  Ready:         5
  Available:     5

NAME                                     KIND        STATUS        AGE  INFO
⟳ mock-server                            Rollout     ॥ Paused      27m  
├──# revision:3                                                                
│  └──⧉ mock-server-6fcb56df9b           ReplicaSet  ✔ Healthy     10m  canary
│     ├──□ mock-server-6fcb56df9b-njv7k  Pod         ✔ Running     10m  ready:1/1
│     └──□ mock-server-6fcb56df9b-6hhfh  Pod         ✔ Running     7s   ready:1/1
├──# revision:2                                                                
│  └──⧉ mock-server-7c6fcfb847           ReplicaSet  • ScaledDown  21m  
└──# revision:1                                                                
   └──⧉ mock-server-6579c6cc98           ReplicaSet  ✔ Healthy     27m  stable
      ├──□ mock-server-6579c6cc98-9p7g5  Pod         ✔ Running     27m  ready:1/1
      ├──□ mock-server-6579c6cc98-gtnbn  Pod         ✔ Running     27m  ready:1/1
      └──□ mock-server-6579c6cc98-qk4l4  Pod         ✔ Running     27m  ready:1/1

$ kubectl describe service mock-server-stable         
Name:                     mock-server-stable
Namespace:                default
Labels:                   <none>
Annotations:              argo-rollouts.argoproj.io/managed-by-rollouts: mock-server
Selector:                 app=mock-server,rollouts-pod-template-hash=6579c6cc98
...

$ kubectl describe service mock-server-canary
Name:                     mock-server-canary
Namespace:                default
Labels:                   <none>
Annotations:              argo-rollouts.argoproj.io/managed-by-rollouts: mock-server
Selector:                 app=mock-server,rollouts-pod-template-hash=6fcb56df9b
...

$ kubectl argo rollouts get rollout mock-server
Name:            mock-server
Namespace:       default
Status:          ✔ Healthy
Strategy:        Canary
  Step:          5/5
  SetWeight:     100
  ActualWeight:  100
Images:          ghcr.io/ssup2/mock-go-server:3.0.0 (stable)
Replicas:
  Desired:       5
  Current:       5
  Updated:       5
  Ready:         5
  Available:     5

NAME                                     KIND        STATUS        AGE  INFO
⟳ mock-server                            Rollout     ✔ Healthy     27m  
├──# revision:3                                                                
│  └──⧉ mock-server-6fcb56df9b           ReplicaSet  ✔ Healthy     11m  stable
│     ├──□ mock-server-6fcb56df9b-njv7k  Pod         ✔ Running     11m  ready:1/1
│     ├──□ mock-server-6fcb56df9b-6hhfh  Pod         ✔ Running     58s  ready:1/1
│     ├──□ mock-server-6fcb56df9b-9xnsb  Pod         ✔ Running     22s  ready:1/1
│     ├──□ mock-server-6fcb56df9b-b928v  Pod         ✔ Running     22s  ready:1/1
│     └──□ mock-server-6fcb56df9b-v8gjd  Pod         ✔ Running     22s  ready:1/1
├──# revision:2                                                                
│  └──⧉ mock-server-7c6fcfb847           ReplicaSet  • ScaledDown  22m  
└──# revision:1                                                                
   └──⧉ mock-server-6579c6cc98           ReplicaSet  • ScaledDown  27m

$ kubectl describe service mock-server-stable
Name:                     mock-server-stable
Namespace:                default
Labels:                   <none>
Annotations:              argo-rollouts.argoproj.io/managed-by-rollouts: mock-server
Selector:                 app=mock-server,rollouts-pod-template-hash=6fcb56df9b
...

$ kubectl describe service mock-server-canary
Name:                     mock-server-canary
Namespace:                default
Labels:                   <none>
Annotations:              argo-rollouts.argoproj.io/managed-by-rollouts: mock-server
Selector:                 app=mock-server,rollouts-pod-template-hash=6fcb56df9b
...
[Shell 3] Canary Success Test Case

[Manifest 11]은 Canary 배포 성공 Test Case를 위한 Manifest를 나타내고 있으며, [Shell 3]는 해당 Test Case를 수행하는 과정을 나타내고 있다. [Figure 3]와 동일하게 동작하는 것을 확인할 수 있다. [Manifest 11]의 mock-server-stable Kubernetes Service와 mock-server-canary Kubernetes Service는 Selector가 app=mock-server로 동일하기 설정되어 있지만, 실제 Canary 배포가 수행될때는 rollouts-pod-template-hash Selector에 의해서 특정 Revision을 가리키는 것을 확인할 수 있으며, 이러한 Revision 지정은 Rollout Controller가 수행한다.

2.2.3. Canary with Undo and Abort

[Figure 4] Canary with Undo and Abort Test Case

[Figure 4] Canary with Undo and Abort Test Case

[Figure 4]는 Argo Rollouts Canary 배포 Undo 및 Abort Test Case를 도식화 하고 있다. Container Image를 3번 변경한 이후에 Undo를 두번 수행하며, 마지막에는 Abort를 수행한다. 주목해야하는 점은 첫번째 Undo를 수행할때는 Revision 2로 되돌아가지 않고, 새로운 Revision 4가 생성되며 Container Image만 Version 2.0.0으로 변경되며, 두번째 Undo를 수행할때는 새로운 Revision 5가 생성되며 Container Image만 Version 3.0.0으로 변경되는 것을 확인할 수 있다. 즉 Undo 수행시 이전의 Revision을 이용하지 않고 새로운 Revision을 생성하고 Container Image만 이전의 Version으로 변경하는 것을 확인할 수 있다.

apiVersion: argoproj.io/v1alpha1
kind: Rollout
metadata:
  name: mock-server
spec:
  replicas: 5
  selector:
    matchLabels:
      app: mock-server
  strategy:
    canary:
      steps:
      - setWeight: 20
      - pause: {}
      - setWeight: 40
      - pause: {}
      - setWeight: 100
      canaryService: mock-server-canary
      stableService: mock-server-stable
  template:
    metadata:
      labels:
        app: mock-server
    spec:
      containers:
      - name: mock-server
        image: ghcr.io/ssup2/mock-go-server:1.0.0
        ports:
        - containerPort: 8080
---
apiVersion: v1
kind: Service
metadata:
  name: mock-server-stable
spec:
  selector:
    app: mock-server
  ports:
  - port: 8080
    targetPort: 8080
---
apiVersion: v1
kind: Service
metadata:
  name: mock-server-canary
spec:
  selector:
    app: mock-server
  ports:
  - port: 8080
    targetPort: 8080
---
apiVersion: v1
kind: Service
metadata:
  name: mock-server
spec:
  selector:
    app: mock-server
  ports:
  - port: 8080
    targetPort: 8080
[Manifest 12] Canary with Undo and Abort Test Case
# Deploy mock-server canary rollout and check status
$ kubectl apply -f mock-server-canary-undo-abort.yaml
$ kubectl argo rollouts get rollout mock-server
Name:            mock-server
Namespace:       default
Status:          ✔ Healthy
Strategy:        Canary
  Step:          5/5
  SetWeight:     100
  ActualWeight:  100
Images:          ghcr.io/ssup2/mock-go-server:1.0.0 (stable)
Replicas:
  Desired:       5
  Current:       5
  Updated:       5
  Ready:         5
  Available:     5

NAME                                     KIND        STATUS     AGE  INFO
⟳ mock-server                            Rollout     ✔ Healthy  41s  
└──# revision:1                                                      
   └──⧉ mock-server-6579c6cc98           ReplicaSet  ✔ Healthy  41s  stable
      ├──□ mock-server-6579c6cc98-7r42g  Pod         ✔ Running  41s  ready:1/1
      ├──□ mock-server-6579c6cc98-fl52c  Pod         ✔ Running  41s  ready:1/1
      ├──□ mock-server-6579c6cc98-jp6f5  Pod         ✔ Running  41s  ready:1/1
      ├──□ mock-server-6579c6cc98-vdjpj  Pod         ✔ Running  41s  ready:1/1
      └──□ mock-server-6579c6cc98-wxkhx  Pod         ✔ Running  41s  ready:1/1

# Set mock-server image to 2.0.0 and check status
$ kubectl argo rollouts set image mock-server mock-server=ghcr.io/ssup2/mock-go-server:2.0.0
$ kubectl argo rollouts get rollout mock-server
Name:            mock-server
Namespace:       default
Status:          ॥ Paused
Message:         CanaryPauseStep
Strategy:        Canary
  Step:          1/5
  SetWeight:     20
  ActualWeight:  20
Images:          ghcr.io/ssup2/mock-go-server:1.0.0 (stable)
                 ghcr.io/ssup2/mock-go-server:2.0.0 (canary)
Replicas:
  Desired:       5
  Current:       5
  Updated:       1
  Ready:         5
  Available:     5

NAME                                     KIND        STATUS     AGE    INFO
⟳ mock-server                            Rollout     ॥ Paused   10m    
├──# revision:2                                                        
│  └──⧉ mock-server-7c6fcfb847           ReplicaSet  ✔ Healthy  2m17s  canary
│     └──□ mock-server-7c6fcfb847-9kq78  Pod         ✔ Running  2m16s  ready:1/1
└──# revision:1                                                        
   └──⧉ mock-server-6579c6cc98           ReplicaSet  ✔ Healthy  10m    stable
      ├──□ mock-server-6579c6cc98-7r42g  Pod         ✔ Running  10m    ready:1/1
      ├──□ mock-server-6579c6cc98-fl52c  Pod         ✔ Running  10m    ready:1/1
      ├──□ mock-server-6579c6cc98-jp6f5  Pod         ✔ Running  10m    ready:1/1
      └──□ mock-server-6579c6cc98-vdjpj  Pod         ✔ Running  10m    ready:1/1

# Set mock-server image to 3.0.0 and check status
$ kubectl argo rollouts set image mock-server mock-server=ghcr.io/ssup2/mock-go-server:3.0.0
$ kubectl argo rollouts get rollout mock-server
Name:            mock-server
Namespace:       default
Status:          ॥ Paused
Message:         CanaryPauseStep
Strategy:        Canary
  Step:          1/5
  SetWeight:     20
  ActualWeight:  20
Images:          ghcr.io/ssup2/mock-go-server:1.0.0 (stable)
                 ghcr.io/ssup2/mock-go-server:3.0.0 (canary)
Replicas:
  Desired:       5
  Current:       5
  Updated:       1
  Ready:         5
  Available:     5

NAME                                     KIND        STATUS        AGE    INFO
⟳ mock-server                            Rollout     ॥ Paused      12m    
├──# revision:3                                                           
│  └──⧉ mock-server-6fcb56df9b           ReplicaSet  ✔ Healthy     72s    canary
│     └──□ mock-server-6fcb56df9b-2h9lx  Pod         ✔ Running     72s    ready:1/1
├──# revision:2                                                           
│  └──⧉ mock-server-7c6fcfb847           ReplicaSet  • ScaledDown  4m32s  
└──# revision:1                                                           
   └──⧉ mock-server-6579c6cc98           ReplicaSet  ✔ Healthy     12m    stable
      ├──□ mock-server-6579c6cc98-7r42g  Pod         ✔ Running     12m    ready:1/1
      ├──□ mock-server-6579c6cc98-fl52c  Pod         ✔ Running     12m    ready:1/1
      ├──□ mock-server-6579c6cc98-jp6f5  Pod         ✔ Running     12m    ready:1/1
      └──□ mock-server-6579c6cc98-vdjpj  Pod         ✔ Running     12m    ready:1/1

# Undo mock-server rollout
$ kubectl argo rollouts undo mock-server
$ kubectl argo rollouts get rollout mock-server
Name:            mock-server
Namespace:       default
Status:          ॥ Paused
Message:         CanaryPauseStep
Strategy:        Canary
  Step:          1/5
  SetWeight:     20
  ActualWeight:  20
Images:          ghcr.io/ssup2/mock-go-server:1.0.0 (stable)
                 ghcr.io/ssup2/mock-go-server:2.0.0 (canary)
Replicas:
  Desired:       5
  Current:       5
  Updated:       1
  Ready:         5
  Available:     5

NAME                                     KIND        STATUS        AGE  INFO
⟳ mock-server                            Rollout     ॥ Paused      30m  
├──# revision:4                                                         
│  └──⧉ mock-server-7c6fcfb847           ReplicaSet  ✔ Healthy     22m  canary
│     └──□ mock-server-7c6fcfb847-fwglc  Pod         ✔ Running     41s  ready:1/1
├──# revision:3                                                         
│  └──⧉ mock-server-6fcb56df9b           ReplicaSet  • ScaledDown  19m  
└──# revision:1                                                         
   └──⧉ mock-server-6579c6cc98           ReplicaSet  ✔ Healthy     30m  stable
      ├──□ mock-server-6579c6cc98-7r42g  Pod         ✔ Running     30m  ready:1/1
      ├──□ mock-server-6579c6cc98-fl52c  Pod         ✔ Running     30m  ready:1/1
      ├──□ mock-server-6579c6cc98-jp6f5  Pod         ✔ Running     30m  ready:1/1
      └──□ mock-server-6579c6cc98-vdjpj  Pod         ✔ Running     30m  ready:1/1

# Undo mock-server rollout
$ kubectl argo rollouts undo mock-server
$ kubectl argo rollouts get rollout mock-server
kubectl argo rollouts get rollout mock-server
Name:            mock-server
Namespace:       default
Status:          ॥ Paused
Message:         CanaryPauseStep
Strategy:        Canary
  Step:          1/5
  SetWeight:     20
  ActualWeight:  20
Images:          ghcr.io/ssup2/mock-go-server:1.0.0 (stable)
                 ghcr.io/ssup2/mock-go-server:3.0.0 (canary)
Replicas:
  Desired:       5
  Current:       5
  Updated:       1
  Ready:         5
  Available:     5

NAME                                     KIND        STATUS        AGE  INFO
⟳ mock-server                            Rollout     ॥ Paused      76m  
├──# revision:5                                                         
│  └──⧉ mock-server-6fcb56df9b           ReplicaSet  ✔ Healthy     64m  canary
│     └──□ mock-server-6fcb56df9b-qq7st  Pod         ✔ Running     13s  ready:1/1
├──# revision:4                                                         
│  └──⧉ mock-server-7c6fcfb847           ReplicaSet  • ScaledDown  68m  
└──# revision:1                                                         
   └──⧉ mock-server-6579c6cc98           ReplicaSet  ✔ Healthy     76m  stable
      ├──□ mock-server-6579c6cc98-7r42g  Pod         ✔ Running     76m  ready:1/1
      ├──□ mock-server-6579c6cc98-fl52c  Pod         ✔ Running     76m  ready:1/1
      ├──□ mock-server-6579c6cc98-jp6f5  Pod         ✔ Running     76m  ready:1/1
      └──□ mock-server-6579c6cc98-vdjpj  Pod         ✔ Running     76m  ready:1/1

# Abort mock-server rollout
$ kubectl argo rollouts abort mock-server
$ kubectl argo rollouts get rollout mock-server
kubectl argo rollouts get rollout mock-server
Name:            mock-server
Namespace:       default
Status:          ✖ Degraded
Message:         RolloutAborted: Rollout aborted update to revision 5
Strategy:        Canary
  Step:          0/5
  SetWeight:     0
  ActualWeight:  0
Images:          ghcr.io/ssup2/mock-go-server:1.0.0 (stable)
Replicas:
  Desired:       5
  Current:       5
  Updated:       0
  Ready:         5
  Available:     5

NAME                                     KIND        STATUS        AGE  INFO
⟳ mock-server                            Rollout     ✖ Degraded    78m  
├──# revision:5                                                         
│  └──⧉ mock-server-6fcb56df9b           ReplicaSet  • ScaledDown  67m  canary
├──# revision:4                                                         
│  └──⧉ mock-server-7c6fcfb847           ReplicaSet  • ScaledDown  71m  
└──# revision:1                                                         
   └──⧉ mock-server-6579c6cc98           ReplicaSet  ✔ Healthy     78m  stable
      ├──□ mock-server-6579c6cc98-7r42g  Pod         ✔ Running     78m  ready:1/1
      ├──□ mock-server-6579c6cc98-fl52c  Pod         ✔ Running     78m  ready:1/1
      ├──□ mock-server-6579c6cc98-jp6f5  Pod         ✔ Running     78m  ready:1/1
      ├──□ mock-server-6579c6cc98-vdjpj  Pod         ✔ Running     78m  ready:1/1
      └──□ mock-server-6579c6cc98-wx576  Pod         ✔ Running     25s  ready:1/1
[Shell 4] Canary with Undo and Abort Test Case

[Manifest 12]은 Canary 배포 Undo 및 Abort Test Case를 위한 Manifest를 나타내고 있으며, [Shell 4]는 해당 Test Case를 수행하는 과정을 나타내고 있다.

2.2.4. Canary with Istio Virtual Service

[Figure 5] Canary with Istio Virtual Service Test Case

[Figure 5] Canary with Istio Virtual Service Test Case

[Figure 5]는 Istio Virtual Service를 활용한 Traffic Routing Test Case를 도식화 하고 있다. Container Image를 한번 변경한 이후에 두번의 Promotion을 수행한다. Container Image 변경을 직후에는 Weight 20% 설정으로 인해서 한개의 Canary Version Pod가 바로 생기며, Promotion이 수행된 이후에 Weight 40% 설정으로 인해서 Canary Version Pod가 2개로 증가하고, 한번더 Promotion을 수행하면 Weight 100% 설정으로 인해서 Canary Version Pod가 5개로 증가하는 것을 확인할 수 있다.

그리고 Weight에 맞게 Virtual Service의 Weight가 변경되면서 Canary Version과 Stable Version에 Traffic이 분배된다. Canary Kubernetes Service는 Revision 1, Revision 2을 차례대로 가리키고 있으며, Stable Kubernetes Service는 Revision 1을 가리키고 있다가, Promotion이 완료되면 Revision 2을 가리키는 것을 확인할 수 있다. Istio Virtual Service를 Traffic Routing에 이용하고 있기 때문에 모든 단계에서 Stable Version의 Pod 개수는 5개로 유지된다.

apiVersion: argoproj.io/v1alpha1
kind: Rollout
metadata:
  name: mock-server
spec:
  replicas: 5
  selector:
    matchLabels:
      app: mock-server
  strategy:
    canary:
      steps:
      - setWeight: 20
      - pause: {}
      - setWeight: 40
      - pause: {}
      - setWeight: 100
      stableService: mock-server-stable
      canaryService: mock-server-canary
      trafficRouting:
        istio:
          virtualService:
            name: mock-server
            routes:
            - primary
  template:
    metadata:
      labels:
        app: mock-server
    spec:
      containers:
      - name: mock-server
        image: ghcr.io/ssup2/mock-go-server:1.0.0
        ports:
        - containerPort: 8080
---
apiVersion: v1
kind: Service
metadata:
  name: mock-server-stable
spec:
  selector:
    app: mock-server
  ports:
  - port: 8080
    targetPort: 8080
---
apiVersion: v1
kind: Service
metadata:
  name: mock-server-canary
spec:
  selector:
    app: mock-server
  ports:
  - port: 8080
    targetPort: 8080
---
apiVersion: networking.istio.io/v1beta1
kind: VirtualService
metadata:
  name: mock-server
spec:
  hosts:
  - mock-server-stable
  http:
  - name: primary
    route:
    - destination:
        host: mock-server-stable
      weight: 100
    - destination:
        host: mock-server-canary
      weight: 0
[Manifest 13] Canary with Istio Virtual Service Test Case
# Deploy mock-server canary rollout and check status
$ kubectl apply -f mock-server-canary-istio-virtualservice.yaml
$ kubectl argo rollouts get rollout mock-server
Name:            mock-server
Namespace:       default
Status:          ✔ Healthy
Strategy:        Canary
  Step:          5/5
  SetWeight:     100
  ActualWeight:  100
Images:          ghcr.io/ssup2/mock-go-server:1.0.0 (stable)
Replicas:
  Desired:       5
  Current:       5
  Updated:       5
  Ready:         5
  Available:     5

NAME                                     KIND        STATUS     AGE    INFO
⟳ mock-server                            Rollout     ✔ Healthy  9m22s  
└──# revision:1                                                               
   └──⧉ mock-server-6579c6cc98           ReplicaSet  ✔ Healthy  9m22s  stable
      ├──□ mock-server-6579c6cc98-cp2cl  Pod         ✔ Running  9m22s  ready:1/1
      ├──□ mock-server-6579c6cc98-fjgw4  Pod         ✔ Running  9m22s  ready:1/1
      ├──□ mock-server-6579c6cc98-fzk7d  Pod         ✔ Running  9m22s  ready:1/1
      ├──□ mock-server-6579c6cc98-g4lz4  Pod         ✔ Running  9m22s  ready:1/1
      └──□ mock-server-6579c6cc98-s52sn  Pod         ✔ Running  9m22s  ready:1/1

$ kubectl describe virtualservices mock-server
...
Spec:
  Hosts:
    mock-server-stable
  Http:
    Name:  primary
    Route:
      Destination:
        Host:  mock-server-stable
      Weight:  100
      Destination:
        Host:  mock-server-canary
      Weight:  0

$ kubectl describe service mock-server-stable
Name:                     mock-server-stable
Namespace:                default
Labels:                   <none>
Annotations:              argo-rollouts.argoproj.io/managed-by-rollouts: mock-server
Selector:                 app=mock-server,rollouts-pod-template-hash=6579c6cc98
...

$ kubectl describe service mock-server-canary
Name:                     mock-server-canary
Namespace:                default
Labels:                   <none>
Annotations:              argo-rollouts.argoproj.io/managed-by-rollouts: mock-server
Selector:                 app=mock-server,rollouts-pod-template-hash=6579c6cc98
...

# Set mock-server image to 2.0.0 and check status
$ kubectl argo rollouts set image mock-server mock-server=ghcr.io/ssup2/mock-go-server:2.0.0
$ kubectl argo rollouts get rollout mock-server
Name:            mock-server
Namespace:       default
Status:          ॥ Paused
Message:         CanaryPauseStep
Strategy:        Canary
  Step:          1/5
  SetWeight:     20
  ActualWeight:  20
Images:          ghcr.io/ssup2/mock-go-server:1.0.0 (stable)
                 ghcr.io/ssup2/mock-go-server:2.0.0 (canary)
Replicas:
  Desired:       5
  Current:       6
  Updated:       1
  Ready:         6
  Available:     6

NAME                                     KIND        STATUS     AGE   INFO
⟳ mock-server                            Rollout     ॥ Paused   32m   
├──# revision:2                                                              
│  └──⧉ mock-server-7c6fcfb847           ReplicaSet  ✔ Healthy  7m8s  canary
│     └──□ mock-server-7c6fcfb847-njld5  Pod         ✔ Running  7m8s  ready:1/1
└──# revision:1                                                              
   └──⧉ mock-server-6579c6cc98           ReplicaSet  ✔ Healthy  32m   stable
      ├──□ mock-server-6579c6cc98-cp2cl  Pod         ✔ Running  32m   ready:1/1
      ├──□ mock-server-6579c6cc98-fjgw4  Pod         ✔ Running  32m   ready:1/1
      ├──□ mock-server-6579c6cc98-fzk7d  Pod         ✔ Running  32m   ready:1/1
      ├──□ mock-server-6579c6cc98-g4lz4  Pod         ✔ Running  32m   ready:1/1
      └──□ mock-server-6579c6cc98-s52sn  Pod         ✔ Running  32m   ready:1/1

$ kubectl describe virtualservices mock-server
...
Spec:
  Hosts:
    mock-server-stable
  Http:
    Name:  primary
    Route:
      Destination:
        Host:  mock-server-stable
      Weight:  80
      Destination:
        Host:  mock-server-canary
      Weight:  20

$ kubectl describe service mock-server-stable
Name:                     mock-server-stable
Namespace:                default
Labels:                   <none>
Annotations:              argo-rollouts.argoproj.io/managed-by-rollouts: mock-server
Selector:                 app=mock-server,rollouts-pod-template-hash=6579c6cc98
...

$ kubectl describe service mock-server-canary
Name:                     mock-server-canary
Namespace:                default
Labels:                   <none>
Annotations:              argo-rollouts.argoproj.io/managed-by-rollouts: mock-server
Selector:                 app=mock-server,rollouts-pod-template-hash=7c6fcfb847
...

# Promote mock-server rollout
$ kubectl argo rollouts promote mock-server
$ kubectl argo rollouts get rollout mock-server
Name:            mock-server
Namespace:       default
Status:          ॥ Paused
Message:         CanaryPauseStep
Strategy:        Canary
  Step:          3/5
  SetWeight:     40
  ActualWeight:  40
Images:          ghcr.io/ssup2/mock-go-server:1.0.0 (stable)
                 ghcr.io/ssup2/mock-go-server:2.0.0 (canary)
Replicas:
  Desired:       5
  Current:       7
  Updated:       2
  Ready:         7
  Available:     7

NAME                                     KIND        STATUS     AGE  INFO
⟳ mock-server                            Rollout     ॥ Paused   35m  
├──# revision:2                                                             
│  └──⧉ mock-server-7c6fcfb847           ReplicaSet  ✔ Healthy  10m  canary
│     ├──□ mock-server-7c6fcfb847-njld5  Pod         ✔ Running  10m  ready:1/1
│     └──□ mock-server-7c6fcfb847-skbbf  Pod         ✔ Running  12s  ready:1/1
└──# revision:1                                                             
   └──⧉ mock-server-6579c6cc98           ReplicaSet  ✔ Healthy  35m  stable
      ├──□ mock-server-6579c6cc98-cp2cl  Pod         ✔ Running  35m  ready:1/1
      ├──□ mock-server-6579c6cc98-fjgw4  Pod         ✔ Running  35m  ready:1/1
      ├──□ mock-server-6579c6cc98-fzk7d  Pod         ✔ Running  35m  ready:1/1
      ├──□ mock-server-6579c6cc98-g4lz4  Pod         ✔ Running  35m  ready:1/1
      └──□ mock-server-6579c6cc98-s52sn  Pod         ✔ Running  35m  ready:1/1

$ kubectl describe virtualservices mock-server
...
Spec:
  Hosts:
    mock-server-stable
  Http:
    Name:  primary
    Route:
      Destination:
        Host:  mock-server-stable
      Weight:  60
      Destination:
        Host:  mock-server-canary
      Weight:  40

$ kubectl describe service mock-server-stable
Name:                     mock-server-stable
Namespace:                default
Labels:                   <none>
Annotations:              argo-rollouts.argoproj.io/managed-by-rollouts: mock-server
Selector:                 app=mock-server,rollouts-pod-template-hash=6579c6cc98
...

$ kubectl describe service mock-server-canary
Name:                     mock-server-canary
Namespace:                default
Labels:                   <none>
Annotations:              argo-rollouts.argoproj.io/managed-by-rollouts: mock-server
Selector:                 app=mock-server,rollouts-pod-template-hash=7c6fcfb847
...

# Promote mock-server rollout again
$ kubectl argo rollouts promote mock-server
$ kubectl argo rollouts get rollout mock-server 
Name:            mock-server
Namespace:       default
Status:          ✔ Healthy
Strategy:        Canary
  Step:          5/5
  SetWeight:     100
  ActualWeight:  100
Images:          ghcr.io/ssup2/mock-go-server:2.0.0 (stable)
Replicas:
  Desired:       5
  Current:       5
  Updated:       5
  Ready:         5
  Available:     5

NAME                                     KIND        STATUS        AGE    INFO
⟳ mock-server                            Rollout     ✔ Healthy     38m    
├──# revision:2                                                                  
│  └──⧉ mock-server-7c6fcfb847           ReplicaSet  ✔ Healthy     13m    stable
│     ├──□ mock-server-7c6fcfb847-njld5  Pod         ✔ Running     13m    ready:1/1
│     ├──□ mock-server-7c6fcfb847-skbbf  Pod         ✔ Running     3m31s  ready:1/1
│     ├──□ mock-server-7c6fcfb847-g67vk  Pod         ✔ Running     97s    ready:1/1
│     ├──□ mock-server-7c6fcfb847-ggd22  Pod         ✔ Running     97s    ready:1/1
│     └──□ mock-server-7c6fcfb847-wfx9k  Pod         ✔ Running     97s    ready:1/1
└──# revision:1                                                                  
   └──⧉ mock-server-6579c6cc98           ReplicaSet  • ScaledDown  38m  

$ kubectl describe virtualservices mock-server
...
Spec:
  Hosts:
    mock-server-stable
  Http:
    Name:  primary
    Route:
      Destination:
        Host:  mock-server-stable
      Weight:  100
      Destination:
        Host:  mock-server-canary
      Weight:  0

$ kubectl describe service mock-server-stable
Name:                     mock-server-stable
Namespace:                default
Labels:                   <none>
Annotations:              argo-rollouts.argoproj.io/managed-by-rollouts: mock-server
Selector:                 app=mock-server,rollouts-pod-template-hash=7c6fcfb847
...

$ kubectl describe service mock-server-canary
Name:                     mock-server-canary
Namespace:                default
Labels:                   <none>
Annotations:              argo-rollouts.argoproj.io/managed-by-rollouts: mock-server
Selector:                 app=mock-server,rollouts-pod-template-hash=7c6fcfb847
...
[Shell 5] Canary with Istio Virtual Service Test Case

[Manifest 13]은 Istio Virtual Service를 활용한 Traffic Routing Test Case를 위한 Manifest를 나타내고 있으며, [Shell 5]는 해당 Test Case를 수행하는 과정을 나타내고 있다. mock-server Virtual Service의 가중치가 mock-server-canary으로 증가하다가 마지막 Promotion 이후에는 다시 0으로 변경되는 것을 확인할 수 있다.

2.2.5. Canary with Istio Virtual Service and AnalysisTemplate

[Figure 6] Canary with Istio Virtual Service and Analysis Test Case

[Figure 6] Canary with Istio Virtual Service and Analysis Test Case

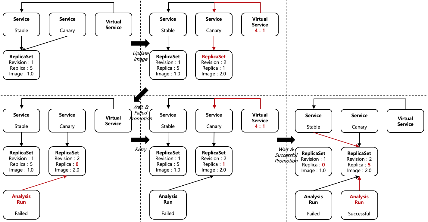
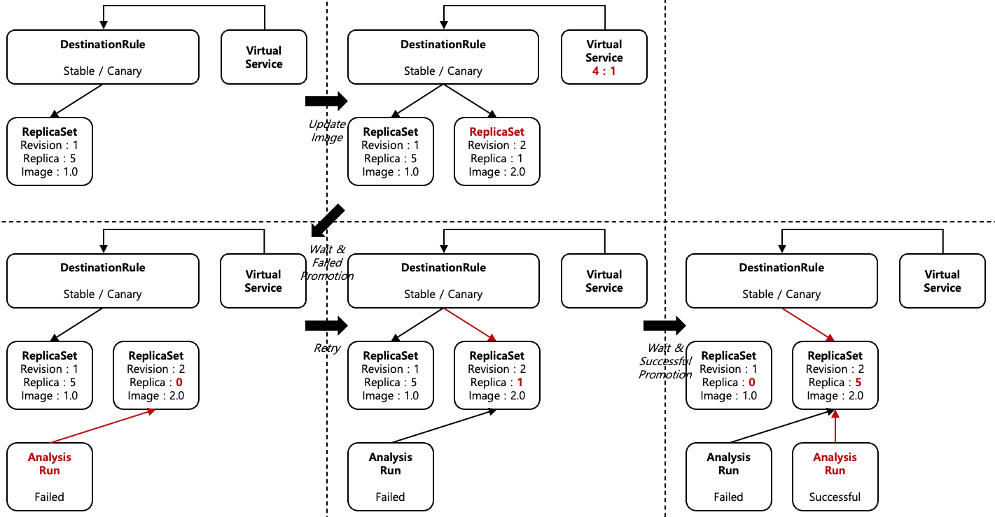
[Figure 6]는 Istio Virtual Service, AnalysisTemplate를 활용한 Traffic Routing Test Case를 도식화 하고 있다. Container Image를 변경한 직후에 Weight 20% 설정으로 인해서 한개의 Canary Version Pod가 바로 생기며, 30초 뒤에 분석이 수행된다. 첫번째 분석에는 실패하여 Promotion이 중단되고, 두번째 분석에는 성공하여 Promotion이 완료되면서 Weight 100% 설정으로 인해서 Canary Version Pod가 5개로 증가하는 것을 확인할 수 있다.

apiVersion: argoproj.io/v1alpha1
kind: Rollout
metadata:
  name: mock-server
spec:
  replicas: 5
  selector:
    matchLabels:
      app: mock-server
  strategy:
    canary:
      steps:
      - setWeight: 20
      - pause: {duration: 30s}
      - analysis:
          templates:
          - templateName: success-rate
      - setWeight: 100
      stableService: mock-server-stable
      canaryService: mock-server-canary
      trafficRouting:
        istio:
          virtualService:
            name: mock-server
            routes:
            - primary
  template:
    metadata:
      labels:
        app: mock-server
    spec:
      containers:
      - name: mock-server
        image: ghcr.io/ssup2/mock-go-server:1.0.0
        ports:
        - containerPort: 8080
---
apiVersion: v1
kind: Service
metadata:
  name: mock-server-stable
spec:
  selector:
    app: mock-server
  ports:
  - port: 8080
    targetPort: 8080
---
apiVersion: v1
kind: Service
metadata:
  name: mock-server-canary
spec:
  selector:
    app: mock-server
  ports:
  - port: 8080
    targetPort: 8080
---
apiVersion: networking.istio.io/v1beta1
kind: VirtualService
metadata:
  name: mock-server
spec:
  hosts:
  - mock-server-stable
  http:
  - name: primary
    route:
    - destination:
        host: mock-server-stable
      weight: 100
    - destination:
        host: mock-server-canary
      weight: 0
---
apiVersion: argoproj.io/v1alpha1
kind: AnalysisTemplate
metadata:
  name: success-rate
spec:
  metrics:
  - name: success-rate
    interval: 30s
    count: 3
    successCondition: result >= 0.95
    failureLimit: 2
    provider:
      prometheus:
        address: http://prometheus.istio-system.svc.cluster.local:9090
        query: |
          scalar(
            sum(rate(istio_requests_total{destination_service_name="mock-server-canary",response_code=~"2.."}[1m])) 
            / 
            sum(rate(istio_requests_total{destination_service_name="mock-server-canary"}[1m]))
          )
[Manifest 14] Canary with Istio Virtual Service and AnalysisTemplate Test Case
$ kubectl apply -f mock-server-canary-istio-virtualservice-analysis.yaml
$ kubectl argo rollouts get rollout mock-server
Name:            mock-server
Namespace:       default
Status:          ✔ Healthy
Strategy:        Canary
  Step:          4/4
  SetWeight:     100
  ActualWeight:  100
Images:          ghcr.io/ssup2/mock-go-server:1.0.0 (stable)
Replicas:
  Desired:       5
  Current:       5
  Updated:       5
  Ready:         5
  Available:     5

NAME                                     KIND        STATUS     AGE  INFO
⟳ mock-server                            Rollout     ✔ Healthy  7s   
└──# revision:1                                                      
   └──⧉ mock-server-6579c6cc98           ReplicaSet  ✔ Healthy  7s   stable
      ├──□ mock-server-6579c6cc98-fvgp4  Pod         ✔ Running  7s   ready:1/1
      ├──□ mock-server-6579c6cc98-krkhs  Pod         ✔ Running  7s   ready:1/1
      ├──□ mock-server-6579c6cc98-kz6f7  Pod         ✔ Running  7s   ready:1/1
      ├──□ mock-server-6579c6cc98-xplk5  Pod         ✔ Running  7s   ready:1/1
      └──□ mock-server-6579c6cc98-xvb8s  Pod         ✔ Running  7s   ready:1/1

# set mock-server image to 2.0.0 and check status
$ kubectl argo rollouts set image mock-server mock-server=ghcr.io/ssup2/mock-go-server:2.0.0
$ kubectl argo rollouts get rollout mock-server
Name:            mock-server
Namespace:       default
Status:          ॥ Paused
Message:         CanaryPauseStep
Strategy:        Canary
  Step:          1/4
  SetWeight:     20
  ActualWeight:  20
Images:          ghcr.io/ssup2/mock-go-server:1.0.0 (stable)
                 ghcr.io/ssup2/mock-go-server:2.0.0 (canary)
Replicas:
  Desired:       5
  Current:       6
  Updated:       1
  Ready:         6
  Available:     6

NAME                                     KIND        STATUS     AGE  INFO
⟳ mock-server                            Rollout     ॥ Paused   30s  
├──# revision:2                                                      
│  └──⧉ mock-server-7c6fcfb847           ReplicaSet  ✔ Healthy  9s   canary
│     └──□ mock-server-7c6fcfb847-4tzhx  Pod         ✔ Running  9s   ready:1/1
└──# revision:1                                                      
   └──⧉ mock-server-6579c6cc98           ReplicaSet  ✔ Healthy  30s  stable
      ├──□ mock-server-6579c6cc98-fvgp4  Pod         ✔ Running  30s  ready:1/1
      ├──□ mock-server-6579c6cc98-krkhs  Pod         ✔ Running  30s  ready:1/1
      ├──□ mock-server-6579c6cc98-kz6f7  Pod         ✔ Running  30s  ready:1/1
      ├──□ mock-server-6579c6cc98-xplk5  Pod         ✔ Running  30s  ready:1/1
      └──□ mock-server-6579c6cc98-xvb8s  Pod         ✔ Running  30s  ready:1/1

# Failed promotion
$ kubectl argo rollouts get rollout mock-server
Name:            mock-server
Namespace:       default
Status:          ◌ Progressing
Message:         more replicas need to be updated
Strategy:        Canary
  Step:          2/4
  SetWeight:     20
  ActualWeight:  20
Images:          ghcr.io/ssup2/mock-go-server:1.0.0 (stable)
                 ghcr.io/ssup2/mock-go-server:2.0.0 (canary)
Replicas:
  Desired:       5
  Current:       6
  Updated:       1
  Ready:         6
  Available:     6

NAME                                     KIND         STATUS         AGE  INFO
⟳ mock-server                            Rollout      ◌ Progressing  64s  
├──# revision:2                                                           
│  ├──⧉ mock-server-7c6fcfb847           ReplicaSet   ✔ Healthy      43s  canary
│  │  └──□ mock-server-7c6fcfb847-4tzhx  Pod          ✔ Running      43s  ready:1/1
│  └──α mock-server-7c6fcfb847-2-2       AnalysisRun  ◌ Running      9s   ✖ 1
└──# revision:1                                                           
   └──⧉ mock-server-6579c6cc98           ReplicaSet   ✔ Healthy      64s  stable
      ├──□ mock-server-6579c6cc98-fvgp4  Pod          ✔ Running      64s  ready:1/1
      ├──□ mock-server-6579c6cc98-krkhs  Pod          ✔ Running      64s  ready:1/1
      ├──□ mock-server-6579c6cc98-kz6f7  Pod          ✔ Running      64s  ready:1/1
      ├──□ mock-server-6579c6cc98-xplk5  Pod          ✔ Running      64s  ready:1/1
      └──□ mock-server-6579c6cc98-xvb8s  Pod          ✔ Running      64s  ready:1/1

$ kubectl argo rollouts get rollout mock-server
Name:            mock-server
Namespace:       default
Status:          ✖ Degraded
Message:         RolloutAborted: Rollout aborted update to revision 2: Metric "success-rate" assessed Failed due to failed (3) > failureLimit (2)
Strategy:        Canary
  Step:          0/4
  SetWeight:     0
  ActualWeight:  0
Images:          ghcr.io/ssup2/mock-go-server:1.0.0 (stable)
                 ghcr.io/ssup2/mock-go-server:2.0.0 (canary)
Replicas:
  Desired:       5
  Current:       6
  Updated:       1
  Ready:         6
  Available:     6

NAME                                     KIND         STATUS      AGE   INFO
⟳ mock-server                            Rollout      ✖ Degraded  2m1s  
├──# revision:2                                                         
│  ├──⧉ mock-server-7c6fcfb847           ReplicaSet   ✔ Healthy   100s  canary,delay:23s
│  │  └──□ mock-server-7c6fcfb847-4tzhx  Pod          ✔ Running   100s  ready:1/1
│  └──α mock-server-7c6fcfb847-2-2       AnalysisRun  ✖ Failed    66s   ✖ 3
└──# revision:1                                                         
   └──⧉ mock-server-6579c6cc98           ReplicaSet   ✔ Healthy   2m1s  stable
      ├──□ mock-server-6579c6cc98-fvgp4  Pod          ✔ Running   2m1s  ready:1/1
      ├──□ mock-server-6579c6cc98-krkhs  Pod          ✔ Running   2m1s  ready:1/1
      ├──□ mock-server-6579c6cc98-kz6f7  Pod          ✔ Running   2m1s  ready:1/1
      ├──□ mock-server-6579c6cc98-xplk5  Pod          ✔ Running   2m1s  ready:1/1
      └──□ mock-server-6579c6cc98-xvb8s  Pod          ✔ Running   2m1s  ready:1/1

$ kubectl argo rollouts get rollout mock-server
Name:            mock-server
Namespace:       default
Status:          ✖ Degraded
Message:         RolloutAborted: Rollout aborted update to revision 2: Metric "success-rate" assessed Failed due to failed (3) > failureLimit (2)
Strategy:        Canary
  Step:          0/4
  SetWeight:     0
  ActualWeight:  0
Images:          ghcr.io/ssup2/mock-go-server:1.0.0 (stable)
Replicas:
  Desired:       5
  Current:       5
  Updated:       0
  Ready:         5
  Available:     5

NAME                                     KIND         STATUS        AGE    INFO
⟳ mock-server                            Rollout      ✖ Degraded    2m27s  
├──# revision:2                                                            
│  ├──⧉ mock-server-7c6fcfb847           ReplicaSet   • ScaledDown  2m6s   canary,delay:passed
│  └──α mock-server-7c6fcfb847-2-2       AnalysisRun  ✖ Failed      92s    ✖ 3
└──# revision:1                                                            
   └──⧉ mock-server-6579c6cc98           ReplicaSet   ✔ Healthy     2m27s  stable
      ├──□ mock-server-6579c6cc98-fvgp4  Pod          ✔ Running     2m27s  ready:1/1
      ├──□ mock-server-6579c6cc98-krkhs  Pod          ✔ Running     2m27s  ready:1/1
      ├──□ mock-server-6579c6cc98-kz6f7  Pod          ✔ Running     2m27s  ready:1/1
      ├──□ mock-server-6579c6cc98-xplk5  Pod          ✔ Running     2m27s  ready:1/1
      └──□ mock-server-6579c6cc98-xvb8s  Pod          ✔ Running     2m27s  ready:1/1

# Successful promotion
$ kubectl argo rollouts retry rollout mock-server
$ kubectl argo rollouts get rollout mock-server
Name:            mock-server
Namespace:       default
Status:          ◌ Progressing
Message:         more replicas need to be updated
Strategy:        Canary
  Step:          2/4
  SetWeight:     20
  ActualWeight:  20
Images:          ghcr.io/ssup2/mock-go-server:1.0.0 (stable)
                 ghcr.io/ssup2/mock-go-server:2.0.0 (canary)
Replicas:
  Desired:       5
  Current:       6
  Updated:       1
  Ready:         6
  Available:     6

NAME                                     KIND         STATUS         AGE    INFO
⟳ mock-server                            Rollout      ◌ Progressing  3m31s  
├──# revision:2                                                             
│  ├──⧉ mock-server-7c6fcfb847           ReplicaSet   ✔ Healthy      3m10s  canary
│  │  └──□ mock-server-7c6fcfb847-9nhrs  Pod          ✔ Running      38s    ready:1/1
│  ├──α mock-server-7c6fcfb847-2-2       AnalysisRun  ✖ Failed       2m36s  ✖ 3
│  └──α mock-server-7c6fcfb847-2-2.1     AnalysisRun  ◌ Running      3s     ✖ 1
└──# revision:1                                                             
   └──⧉ mock-server-6579c6cc98           ReplicaSet   ✔ Healthy      3m31s  stable
      ├──□ mock-server-6579c6cc98-fvgp4  Pod          ✔ Running      3m31s  ready:1/1
      ├──□ mock-server-6579c6cc98-krkhs  Pod          ✔ Running      3m31s  ready:1/1
      ├──□ mock-server-6579c6cc98-kz6f7  Pod          ✔ Running      3m31s  ready:1/1
      ├──□ mock-server-6579c6cc98-xplk5  Pod          ✔ Running      3m31s  ready:1/1
      └──□ mock-server-6579c6cc98-xvb8s  Pod          ✔ Running      3m31s  ready:1/1

$ kubectl exec -it shell -- curl -s mock-server-stable:80/status/200
$ kubectl exec -it shell -- curl -s mock-server-stable:80/status/200
...

$ kubectl argo rollouts get rollout mock-server
Name:            mock-server
Namespace:       default
Status:          ✔ Healthy
Strategy:        Canary
  Step:          4/4
  SetWeight:     100
  ActualWeight:  100
Images:          ghcr.io/ssup2/mock-go-server:1.0.0
                 ghcr.io/ssup2/mock-go-server:2.0.0 (stable)
Replicas:
  Desired:       5
  Current:       10
  Updated:       5
  Ready:         10
  Available:     10

NAME                                     KIND         STATUS        AGE    INFO
⟳ mock-server                            Rollout      ✔ Healthy     4m57s  
├──# revision:2                                                            
│  ├──⧉ mock-server-7c6fcfb847           ReplicaSet   ✔ Healthy     4m36s  stable
│  │  ├──□ mock-server-7c6fcfb847-9nhrs  Pod          ✔ Running     2m4s   ready:1/1
│  │  ├──□ mock-server-7c6fcfb847-bdwzm  Pod          ✔ Running     29s    ready:1/1
│  │  ├──□ mock-server-7c6fcfb847-k7g4h  Pod          ✔ Running     29s    ready:1/1
│  │  ├──□ mock-server-7c6fcfb847-ktk2v  Pod          ✔ Running     29s    ready:1/1
│  │  └──□ mock-server-7c6fcfb847-rj7gn  Pod          ✔ Running     29s    ready:1/1
│  ├──α mock-server-7c6fcfb847-2-2       AnalysisRun  ✖ Failed      4m2s   ✖ 3
│  └──α mock-server-7c6fcfb847-2-2.1     AnalysisRun  ✔ Successful  89s    ✔ 2,✖ 1
└──# revision:1                                                            
   └──⧉ mock-server-6579c6cc98           ReplicaSet   ✔ Healthy     4m57s  delay:4s
      ├──□ mock-server-6579c6cc98-fvgp4  Pod          ✔ Running     4m57s  ready:1/1
      ├──□ mock-server-6579c6cc98-krkhs  Pod          ✔ Running     4m57s  ready:1/1
      ├──□ mock-server-6579c6cc98-kz6f7  Pod          ✔ Running     4m57s  ready:1/1
      ├──□ mock-server-6579c6cc98-xplk5  Pod          ✔ Running     4m57s  ready:1/1
      └──□ mock-server-6579c6cc98-xvb8s  Pod          ✔ Running     4m57s  ready:1/1
[Shell 6] Canary with Istio Virtual Service and AnalysisTemplate Test Case

[Manifest 14]는 Istio Virtual Service, AnalysisTemplate를 활용한 Traffic Routing Test Case를 위한 Manifest를 나타내고 있으며, [Shell 6]는 해당 Test Case를 수행하는 과정을 나타내고 있다. Istio의 istio_requests_total Metric을 활용하여 AnalysisTemplate을 구성하고 있으며, AnalysisRun Object가 생성되면서 분석을 진행하는 것을 확인할 수 있다.

2.2.6. Canary with Istio Virtual Service, AnalysisTemplate and Experiment

[Figure 7] Canary with Istio Virtual Service, AnalysisTemplate and Experiment Test Case

[Figure 7] Canary with Istio Virtual Service, AnalysisTemplate and Experiment Test Case

[Figure 7]는 Istio Virtual Service, AnalysisTemplate 및 Experiment를 활용한 Traffic Routing Test Case를 도식화 하고 있다. Experiment를 통해서 Experiment Stable (Baseline) Version과 Experiment Canary Version을 배포하고 2분동안 3:1:1 비율로 Traffic을 분배하여 분석을 수행한다. 분석에 성공하면 Experiment를 성공 상태로 변경하고 다음 단계에 따라서 Canary Version의 Pod를 하나 증가시켜 4:1 비율로 Traffic을 분배한다. 이후에는 [Figure 6]과 동일한 과정을 수행한다.

apiVersion: argoproj.io/v1alpha1
kind: Rollout
metadata:
  name: mock-server
spec:
  replicas: 5
  selector:
    matchLabels:
      app: mock-server
  strategy:
    canary:
      steps:
      - experiment:
          duration: 2m
          templates:
          - name: stable
            specRef: stable
            weight: 20
            service:
              name: mock-server-experiment-stable
          - name: canary
            specRef: canary
            weight: 20
            service:
              name: mock-server-experiment-canary
          analyses:
          - name: stable-canary-comparison
            templateName: stable-canary-comparison
            args:
            - name: stable-replicaset
              value: "{{templates.stable.replicaset.name}}"
            - name: canary-replicaset
              value: "{{templates.canary.replicaset.name}}"
      - setWeight: 20
      - pause: {duration: 30s}
      - analysis:
          templates:
          - templateName: success-rate
      - setWeight: 100
      stableService: mock-server-stable
      canaryService: mock-server-canary
      trafficRouting:
        istio:
          virtualService:
            name: mock-server
            routes:
            - primary
  template:
    metadata:
      labels:
        app: mock-server
    spec:
      containers:
      - name: mock-server
        image: ghcr.io/ssup2/mock-go-server:1.0.0
        ports:
        - containerPort: 8080
---
apiVersion: v1
kind: Service
metadata:
  name: mock-server-stable
spec:
  selector:
    app: mock-server
  ports:
  - port: 8080
    targetPort: 8080
---
apiVersion: v1
kind: Service
metadata:
  name: mock-server-canary
spec:
  selector:
    app: mock-server
  ports:
  - port: 8080
    targetPort: 8080
---
apiVersion: networking.istio.io/v1beta1
kind: VirtualService
metadata:
  name: mock-server
spec:
  hosts:
  - mock-server-stable
  http:
  - name: primary
    route:
    - destination:
        host: mock-server-stable
      weight: 100
    - destination:
        host: mock-server-canary
      weight: 0
---
apiVersion: argoproj.io/v1alpha1
kind: AnalysisTemplate
metadata:
  name: success-rate
spec:
  metrics:
  - name: success-rate
    interval: 30s
    count: 3
    successCondition: result >= 0.95
    failureLimit: 2
    provider:
      prometheus:
        address: http://prometheus.istio-system.svc.cluster.local:9090
        query: |
          scalar(
            sum(rate(istio_requests_total{destination_service_name="mock-server-canary",response_code=~"2.."}[1m])) 
            / 
            sum(rate(istio_requests_total{destination_service_name="mock-server-canary"}[1m]))
          )
---
apiVersion: argoproj.io/v1alpha1
kind: AnalysisTemplate
metadata:
  name: stable-canary-comparison
spec:
  args:
  - name: stable-replicaset
  - name: canary-replicaset
  metrics:
  - name: stable-success-rate
    interval: 30s
    count: 3
    successCondition: result >= 0.95
    failureLimit: 2
    provider:
      prometheus:
        address: http://prometheus.istio-system.svc.cluster.local:9090
        query: |
          scalar(
            sum(rate(istio_requests_total{
              destination_service_name="mock-server-experiment-stable",
              destination_workload="{{args.stable-replicaset}}",
              response_code=~"2.."
            }[1m])) 
            / 
            sum(rate(istio_requests_total{
              destination_service_name="mock-server-experiment-stable,
              destination_workload="{{args.stable-replicaset}}"
            }[1m]))
          )
  - name: canary-success-rate
    interval: 30s
    count: 3
    successCondition: result >= 0.95
    failureLimit: 2
    provider:
      prometheus:
        address: http://prometheus.istio-system.svc.cluster.local:9090
        query: |
          scalar(
            sum(rate(istio_requests_total{
              destination_service_name="mock-server-experiment-canary",
              destination_workload="{{args.canary-replicaset}}",
              response_code=~"2.."
            }[1m])) 
            / 
            sum(rate(istio_requests_total{
              destination_service_name="mock-server-experiment-canary",
              destination_workload="{{args.canary-replicaset}}"
            }[1m]))
          )
[Manifest 15] Canary with Istio Virtual Service, AnalysisTemplate and Experiment Test Case
# Deploy mock-server canary rollout and check status
$ kubectl apply -f mock-server-canary-istio-virtualservice-analysis-experiment.yaml
$ kubectl argo rollouts get rollout mock-server
Name:            mock-server
Namespace:       default
Status:          ✔ Healthy
Strategy:        Canary
  Step:          5/5
  SetWeight:     100
  ActualWeight:  100
Images:          ghcr.io/ssup2/mock-go-server:1.0.0 (stable)
Replicas:
  Desired:       5
  Current:       5
  Updated:       5
  Ready:         5
  Available:     5

NAME                                     KIND        STATUS     AGE  INFO
⟳ mock-server                            Rollout     ✔ Healthy  4s   
└──# revision:1                                                      
   └──⧉ mock-server-6579c6cc98           ReplicaSet  ✔ Healthy  4s   stable
      ├──□ mock-server-6579c6cc98-45cmf  Pod         ✔ Running  4s   ready:1/1
      ├──□ mock-server-6579c6cc98-4rz7c  Pod         ✔ Running  4s   ready:1/1
      ├──□ mock-server-6579c6cc98-c9f7l  Pod         ✔ Running  4s   ready:1/1
      ├──□ mock-server-6579c6cc98-f2zzr  Pod         ✔ Running  4s   ready:1/1
      └──□ mock-server-6579c6cc98-mgwzp  Pod         ✔ Running  4s   ready:1/1

# set mock-server image to 2.0.0 and check status
$ kubectl argo rollouts set image mock-server mock-server=ghcr.io/ssup2/mock-go-server:2.0.0
$ kubectl argo rollouts get rollout mock-server
Name:            mock-server
Namespace:       default
Status:          ◌ Progressing
Message:         more replicas need to be updated
Strategy:        Canary
  Step:          0/5
  SetWeight:     0
  ActualWeight:  0
Images:          ghcr.io/ssup2/mock-go-server:1.0.0 (stable, Σ:stable)
                 ghcr.io/ssup2/mock-go-server:2.0.0 (Σ:canary)
Replicas:
  Desired:       5
  Current:       5
  Updated:       0
  Ready:         5
  Available:     5

NAME                                                            KIND         STATUS         AGE  INFO
⟳ mock-server                                                   Rollout      ◌ Progressing  24s  
├──# revision:2                                                                                  
│  ├──⧉ mock-server-7c6fcfb847                                  ReplicaSet   • ScaledDown   5s   canary
│  └──Σ mock-server-7c6fcfb847-2-0                              Experiment   ◌ Running      5s   
│     ├──⧉ mock-server-7c6fcfb847-2-0-canary                    ReplicaSet   ✔ Healthy      5s   
│     │  └──□ mock-server-7c6fcfb847-2-0-canary-4rhbp           Pod          ✔ Running      5s   ready:1/1
│     ├──⧉ mock-server-7c6fcfb847-2-0-stable                    ReplicaSet   ✔ Healthy      5s   
│     │  └──□ mock-server-7c6fcfb847-2-0-stable-2bjk6           Pod          ✔ Running      5s   ready:1/1
│     └──α mock-server-7c6fcfb847-2-0-stable-canary-comparison  AnalysisRun  ◌ Running      1s   ✖ 2
└──# revision:1                                                                                  
   └──⧉ mock-server-6579c6cc98                                  ReplicaSet   ✔ Healthy      24s  stable
      ├──□ mock-server-6579c6cc98-45cmf                         Pod          ✔ Running      24s  ready:1/1
      ├──□ mock-server-6579c6cc98-4rz7c                         Pod          ✔ Running      24s  ready:1/1
      ├──□ mock-server-6579c6cc98-c9f7l                         Pod          ✔ Running      24s  ready:1/1
      ├──□ mock-server-6579c6cc98-f2zzr                         Pod          ✔ Running      24s  ready:1/1
      └──□ mock-server-6579c6cc98-mgwzp                         Pod          ✔ Running      24s  ready:1/1

$ kubectl describe virtualservice mock-server
...
Spec:
  Hosts:
    mock-server-stable
  Http:
    Name:  primary
    Route:
      Destination:
        Host:  mock-server-stable
      Weight:  60
      Destination:
        Host:  mock-server-canary
      Weight:  0
      Destination:
        Host:  mock-server-experiment-stable
      Weight:  20
      Destination:
        Host:  mock-server-experiment-canary
      Weight:  20

$ kubectl get service
NAME                            TYPE        CLUSTER-IP      EXTERNAL-IP   PORT(S)    AGE
kubernetes                      ClusterIP   10.96.0.1       <none>        443/TCP    3d23h
mock-server-canary              ClusterIP   10.96.247.219   <none>        8080/TCP   75s
mock-server-experiment-canary   ClusterIP   10.96.103.47    <none>        8080/TCP   42s
mock-server-experiment-stable   ClusterIP   10.96.154.68    <none>        8080/TCP   42s
mock-server-stable              ClusterIP   10.96.63.99     <none>        8080/TCP   75s

$ kubectl argo rollouts get rollout mock-server
Name:            mock-server
Namespace:       default
Status:          ✖ Degraded
Message:         RolloutAborted: Rollout aborted update to revision 2: Metric "stable-success-rate" assessed Failed due to failed (3) > failureLimit (2)
Strategy:        Canary
  Step:          0/5
  SetWeight:     0
  ActualWeight:  0
Images:          ghcr.io/ssup2/mock-go-server:1.0.0 (stable)
Replicas:
  Desired:       5
  Current:       5
  Updated:       0
  Ready:         5
  Available:     5

NAME                                                            KIND         STATUS        AGE   INFO
⟳ mock-server                                                   Rollout      ✖ Degraded    2m2s  
├──# revision:2                                                                                  
│  ├──⧉ mock-server-7c6fcfb847                                  ReplicaSet   • ScaledDown  103s  canary,delay:passed
│  └──Σ mock-server-7c6fcfb847-2-0                              Experiment   ✖ Failed      103s  
│     ├──⧉ mock-server-7c6fcfb847-2-0-canary                    ReplicaSet   • ScaledDown  103s  delay:passed
│     ├──⧉ mock-server-7c6fcfb847-2-0-stable                    ReplicaSet   • ScaledDown  103s  delay:passed
│     └──α mock-server-7c6fcfb847-2-0-stable-canary-comparison  AnalysisRun  ✖ Failed      99s   ✖ 6
└──# revision:1                                                                                  
   └──⧉ mock-server-6579c6cc98                                  ReplicaSet   ✔ Healthy     2m2s  stable
      ├──□ mock-server-6579c6cc98-45cmf                         Pod          ✔ Running     2m2s  ready:1/1
      ├──□ mock-server-6579c6cc98-4rz7c                         Pod          ✔ Running     2m2s  ready:1/1
      ├──□ mock-server-6579c6cc98-c9f7l                         Pod          ✔ Running     2m2s  ready:1/1
      ├──□ mock-server-6579c6cc98-f2zzr                         Pod          ✔ Running     2m2s  ready:1/1
      └──□ mock-server-6579c6cc98-mgwzp                         Pod          ✔ Running     2m2s  ready:1/1

# Retry mock-server rollout
$ kubectl argo rollouts retry rollout mock-server
$ kubectl argo rollouts get rollout mock-server
Name:            mock-server
Namespace:       default
Status:          ◌ Progressing
Message:         more replicas need to be updated
Strategy:        Canary
  Step:          0/5
  SetWeight:     0
  ActualWeight:  0
Images:          ghcr.io/ssup2/mock-go-server:1.0.0 (stable, Σ:stable)
                 ghcr.io/ssup2/mock-go-server:2.0.0 (Σ:canary)
Replicas:
  Desired:       5
  Current:       5
  Updated:       0
  Ready:         5
  Available:     5

NAME                                                              KIND         STATUS         AGE    INFO
⟳ mock-server                                                     Rollout      ◌ Progressing  2m42s  
├──# revision:2                                                                                      
│  ├──⧉ mock-server-7c6fcfb847                                    ReplicaSet   • ScaledDown   2m23s  canary
│  ├──Σ mock-server-7c6fcfb847-2-0                                Experiment   ✖ Failed       2m23s  
│  │  ├──⧉ mock-server-7c6fcfb847-2-0-canary                      ReplicaSet   • ScaledDown   2m23s  delay:passed
│  │  ├──⧉ mock-server-7c6fcfb847-2-0-stable                      ReplicaSet   • ScaledDown   2m23s  delay:passed
│  │  └──α mock-server-7c6fcfb847-2-0-stable-canary-comparison    AnalysisRun  ✖ Failed       2m19s  ✖ 6
│  └──Σ mock-server-7c6fcfb847-2-0-1                              Experiment   ◌ Running      18s    
│     ├──⧉ mock-server-7c6fcfb847-2-0-1-canary                    ReplicaSet   ✔ Healthy      18s    
│     │  └──□ mock-server-7c6fcfb847-2-0-1-canary-4sj6l           Pod          ✔ Running      17s    ready:1/1
│     ├──⧉ mock-server-7c6fcfb847-2-0-1-stable                    ReplicaSet   ✔ Healthy      18s    
│     │  └──□ mock-server-7c6fcfb847-2-0-1-stable-xhqgp           Pod          ✔ Running      17s    ready:1/1
│     └──α mock-server-7c6fcfb847-2-0-1-stable-canary-comparison  AnalysisRun  ◌ Running      13s    ✖ 2
└──# revision:1                                                                                      
   └──⧉ mock-server-6579c6cc98                                    ReplicaSet   ✔ Healthy      2m42s  stable
      ├──□ mock-server-6579c6cc98-45cmf                           Pod          ✔ Running      2m42s  ready:1/1
      ├──□ mock-server-6579c6cc98-4rz7c                           Pod          ✔ Running      2m42s  ready:1/1
      ├──□ mock-server-6579c6cc98-c9f7l                           Pod          ✔ Running      2m42s  ready:1/1
      ├──□ mock-server-6579c6cc98-f2zzr                           Pod          ✔ Running      2m42s  ready:1/1
      └──□ mock-server-6579c6cc98-mgwzp                           Pod          ✔ Running      2m42s  ready:1/1

$ kubectl exec -it shell -- curl -s mock-server-stable:8080/status/200
$ kubectl exec -it shell -- curl -s mock-server-canary:8080/status/200
...

$ kubectl argo rollouts get rollout mock-server
Name:            mock-server
Namespace:       default
Status:          ◌ Progressing
Message:         more replicas need to be updated
Strategy:        Canary
  Step:          0/5
  SetWeight:     0
  ActualWeight:  0
Images:          ghcr.io/ssup2/mock-go-server:1.0.0 (stable, Σ:stable)
                 ghcr.io/ssup2/mock-go-server:2.0.0 (Σ:canary)
Replicas:
  Desired:       5
  Current:       5
  Updated:       0
  Ready:         5
  Available:     5

NAME                                                              KIND         STATUS         AGE    INFO
⟳ mock-server                                                     Rollout      ◌ Progressing  3m43s  
├──# revision:2                                                                                      
│  ├──⧉ mock-server-7c6fcfb847                                    ReplicaSet   • ScaledDown   3m24s  canary
│  ├──Σ mock-server-7c6fcfb847-2-0                                Experiment   ✖ Failed       3m24s  
│  │  ├──⧉ mock-server-7c6fcfb847-2-0-canary                      ReplicaSet   • ScaledDown   3m24s  delay:passed
│  │  ├──⧉ mock-server-7c6fcfb847-2-0-stable                      ReplicaSet   • ScaledDown   3m24s  delay:passed
│  │  └──α mock-server-7c6fcfb847-2-0-stable-canary-comparison    AnalysisRun  ✖ Failed       3m20s  ✖ 6
│  └──Σ mock-server-7c6fcfb847-2-0-1                              Experiment   ◌ Running      79s    
│     ├──⧉ mock-server-7c6fcfb847-2-0-1-canary                    ReplicaSet   ✔ Healthy      79s    
│     │  └──□ mock-server-7c6fcfb847-2-0-1-canary-4sj6l           Pod          ✔ Running      78s    ready:1/1
│     ├──⧉ mock-server-7c6fcfb847-2-0-1-stable                    ReplicaSet   ✔ Healthy      79s    
│     │  └──□ mock-server-7c6fcfb847-2-0-1-stable-xhqgp           Pod          ✔ Running      78s    ready:1/1
│     └──α mock-server-7c6fcfb847-2-0-1-stable-canary-comparison  AnalysisRun  ✔ Successful   74s    ✔ 2,✖ 4
└──# revision:1                                                                                      
   └──⧉ mock-server-6579c6cc98                                    ReplicaSet   ✔ Healthy      3m43s  stable
      ├──□ mock-server-6579c6cc98-45cmf                           Pod          ✔ Running      3m43s  ready:1/1
      ├──□ mock-server-6579c6cc98-4rz7c                           Pod          ✔ Running      3m43s  ready:1/1
      ├──□ mock-server-6579c6cc98-c9f7l                           Pod          ✔ Running      3m43s  ready:1/1
      ├──□ mock-server-6579c6cc98-f2zzr                           Pod          ✔ Running      3m43s  ready:1/1
      └──□ mock-server-6579c6cc98-mgwzp                           Pod          ✔ Running      3m43s  ready:1/1

# Continue mock-server rollout
$ kubectl get rollout mock-server
Name:            mock-server
Namespace:       default
Status:          ॥ Paused
Message:         CanaryPauseStep
Strategy:        Canary
  Step:          2/5
  SetWeight:     20
  ActualWeight:  20
Images:          ghcr.io/ssup2/mock-go-server:1.0.0 (stable, Σ:stable)
                 ghcr.io/ssup2/mock-go-server:2.0.0 (canary, Σ:canary)
Replicas:
  Desired:       5
  Current:       6
  Updated:       1
  Ready:         6
  Available:     6

NAME                                                              KIND         STATUS        AGE    INFO
⟳ mock-server                                                     Rollout      ॥ Paused      4m54s  
├──# revision:2                                                                                     
│  ├──⧉ mock-server-7c6fcfb847                                    ReplicaSet   ✔ Healthy     4m35s  canary
│  │  └──□ mock-server-7c6fcfb847-6jrmj                           Pod          ✔ Running     25s    ready:1/1
│  ├──Σ mock-server-7c6fcfb847-2-0                                Experiment   ✖ Failed      4m35s  
│  │  ├──⧉ mock-server-7c6fcfb847-2-0-canary                      ReplicaSet   • ScaledDown  4m35s  delay:passed
│  │  ├──⧉ mock-server-7c6fcfb847-2-0-stable                      ReplicaSet   • ScaledDown  4m35s  delay:passed
│  │  └──α mock-server-7c6fcfb847-2-0-stable-canary-comparison    AnalysisRun  ✖ Failed      4m31s  ✖ 6
│  └──Σ mock-server-7c6fcfb847-2-0-1                              Experiment   ✔ Successful  2m30s  
│     ├──⧉ mock-server-7c6fcfb847-2-0-1-canary                    ReplicaSet   ✔ Healthy     2m30s  delay:4s
│     │  └──□ mock-server-7c6fcfb847-2-0-1-canary-4sj6l           Pod          ✔ Running     2m29s  ready:1/1
│     ├──⧉ mock-server-7c6fcfb847-2-0-1-stable                    ReplicaSet   ✔ Healthy     2m30s  delay:4s
│     │  └──□ mock-server-7c6fcfb847-2-0-1-stable-xhqgp           Pod          ✔ Running     2m29s  ready:1/1
│     └──α mock-server-7c6fcfb847-2-0-1-stable-canary-comparison  AnalysisRun  ✔ Successful  2m25s  ✔ 2,✖ 4
└──# revision:1                                                                                     
   └──⧉ mock-server-6579c6cc98                                    ReplicaSet   ✔ Healthy     4m54s  stable
      ├──□ mock-server-6579c6cc98-45cmf                           Pod          ✔ Running     4m54s  ready:1/1
      ├──□ mock-server-6579c6cc98-4rz7c                           Pod          ✔ Running     4m54s  ready:1/1
      ├──□ mock-server-6579c6cc98-c9f7l                           Pod          ✔ Running     4m54s  ready:1/1
      ├──□ mock-server-6579c6cc98-f2zzr                           Pod          ✔ Running     4m54s  ready:1/1
      └──□ mock-server-6579c6cc98-mgwzp                           Pod          ✔ Running     4m54s  ready:1/1

$ kubectl argo rollouts get rollout mock-server
Name:            mock-server
Namespace:       default
Status:          ◌ Progressing
Message:         more replicas need to be updated
Strategy:        Canary
  Step:          3/5
  SetWeight:     20
  ActualWeight:  20
Images:          ghcr.io/ssup2/mock-go-server:1.0.0 (stable)
                 ghcr.io/ssup2/mock-go-server:2.0.0 (canary)
Replicas:
  Desired:       5
  Current:       6
  Updated:       1
  Ready:         6
  Available:     6

NAME                                                              KIND         STATUS         AGE    INFO
⟳ mock-server                                                     Rollout      ◌ Progressing  5m20s  
├──# revision:2                                                                                      
│  ├──⧉ mock-server-7c6fcfb847                                    ReplicaSet   ✔ Healthy      5m1s   canary
│  │  └──□ mock-server-7c6fcfb847-6jrmj                           Pod          ✔ Running      51s    ready:1/1
│  ├──Σ mock-server-7c6fcfb847-2-0                                Experiment   ✖ Failed       5m1s   
│  │  ├──⧉ mock-server-7c6fcfb847-2-0-canary                      ReplicaSet   • ScaledDown   5m1s   delay:passed
│  │  ├──⧉ mock-server-7c6fcfb847-2-0-stable                      ReplicaSet   • ScaledDown   5m1s   delay:passed
│  │  └──α mock-server-7c6fcfb847-2-0-stable-canary-comparison    AnalysisRun  ✖ Failed       4m57s  ✖ 6
│  ├──Σ mock-server-7c6fcfb847-2-0-1                              Experiment   ✔ Successful   2m56s  
│  │  ├──⧉ mock-server-7c6fcfb847-2-0-1-canary                    ReplicaSet   • ScaledDown   2m56s  delay:passed
│  │  ├──⧉ mock-server-7c6fcfb847-2-0-1-stable                    ReplicaSet   • ScaledDown   2m56s  delay:passed
│  │  └──α mock-server-7c6fcfb847-2-0-1-stable-canary-comparison  AnalysisRun  ✔ Successful   2m51s  ✔ 2,✖ 4
│  └──α mock-server-7c6fcfb847-2-3                                AnalysisRun  ◌ Running      17s    ✖ 1
└──# revision:1                                                                                      
   └──⧉ mock-server-6579c6cc98                                    ReplicaSet   ✔ Healthy      5m20s  stable
      ├──□ mock-server-6579c6cc98-45cmf                           Pod          ✔ Running      5m20s  ready:1/1
      ├──□ mock-server-6579c6cc98-4rz7c                           Pod          ✔ Running      5m20s  ready:1/1
      ├──□ mock-server-6579c6cc98-c9f7l                           Pod          ✔ Running      5m20s  ready:1/1
      ├──□ mock-server-6579c6cc98-f2zzr                           Pod          ✔ Running      5m20s  ready:1/1
      └──□ mock-server-6579c6cc98-mgwzp                           Pod          ✔ Running      5m20s  ready:1/1
[Shell 7] Canary with Istio Virtual Service, AnalysisTemplate and Experiment Test Case

[Manifest 15]은 Istio Virtual Service, AnalysisTemplate 및 Experiment를 활용한 Traffic Routing Test Case를 위한 Manifest를 나타내고 있으며, [Shell 7]는 해당 Test Case를 수행하는 과정을 나타내고 있다. Istio의 istio_requests_total Metric을 활용하여 AnalysisTemplate을 구성하고 있으며, AnalysisRun Object가 생성되면서 분석을 진행하는 것을 확인할 수 있다.

2.2.7. Canary with Istio Destination Rule

[Figure 8] Canary with Istio Destination Rule Test Case

[Figure 8] Canary with Istio Destination Rule Test Case

[Figure 8]는 Istio Destination Rule를 활용한 Traffic Routing Test Case를 도식화 하고 있다. Argo Rollouts에서는 Istio의 Destination Rule의 Subset을 활용한 Traffic Routing도 지원하고 있다. Destination Rule을 이용한다는 부분만 제외하고는 [Figure 5]와 동일한 과정을 수행한다.

apiVersion: argoproj.io/v1alpha1
kind: Rollout
metadata:
  name: mock-server
spec:
  replicas: 5
  selector:
    matchLabels:
      app: mock-server
  strategy:
    canary:
      steps:
      - setWeight: 20
      - pause: {}
      - setWeight: 40
      - pause: {}
      - setWeight: 100
      trafficRouting:
        istio:
          virtualService:
            name: mock-server
            routes:
            - primary
          destinationRule:
            name: mock-server
            stableSubsetName: stable
            canarySubsetName: canary
  template:
    metadata:
      labels:
        app: mock-server
    spec:
      containers:
      - name: mock-server
        image: ghcr.io/ssup2/mock-go-server:1.0.0
        ports:
        - containerPort: 8080
---
apiVersion: v1
kind: Service
metadata:
  name: mock-server
spec:
  selector:
    app: mock-server
  ports:
  - port: 8080
    targetPort: 8080
---
apiVersion: networking.istio.io/v1beta1
kind: VirtualService
metadata:
  name: mock-server
spec:
  hosts:
  - mock-server
  http:
  - name: primary
    route:
    - destination:
        host: mock-server
        subset: stable
      weight: 100
    - destination:
        host: mock-server
        subset: canary
      weight: 0
---
apiVersion: networking.istio.io/v1beta1
kind: DestinationRule
metadata:
  name: mock-server
spec:
  host: mock-server
  subsets:
  - name: stable
    labels:
      app: mock-server
  - name: canary
    labels:
      app: mock-server
[Manifest 16] Canary with Istio Destination Rule Test Case
# Deploy mock-server canary rollout and check status
$ kubectl apply -f mock-server-canary-istio-virtualservice.yaml
$ kubectl argo rollouts get rollout mock-server
Name:            mock-server
Namespace:       default
Status:          ✔ Healthy
Strategy:        Canary
  Step:          5/5
  SetWeight:     100
  ActualWeight:  100
Images:          ghcr.io/ssup2/mock-go-server:1.0.0 (stable)
Replicas:
  Desired:       5
  Current:       5
  Updated:       5
  Ready:         5
  Available:     5

NAME                                     KIND        STATUS     AGE  INFO
⟳ mock-server                            Rollout     ✔ Healthy  6s   
└──# revision:1                                                      
   └──⧉ mock-server-6579c6cc98           ReplicaSet  ✔ Healthy  6s   stable
      ├──□ mock-server-6579c6cc98-57kmd  Pod         ✔ Running  6s   ready:1/1
      ├──□ mock-server-6579c6cc98-7w5k4  Pod         ✔ Running  6s   ready:1/1
      ├──□ mock-server-6579c6cc98-gxkjw  Pod         ✔ Running  6s   ready:1/1
      ├──□ mock-server-6579c6cc98-rfzmb  Pod         ✔ Running  6s   ready:1/1
      └──□ mock-server-6579c6cc98-xp4c4  Pod         ✔ Running  6s   ready:1/1

$ kubectl describe virtualservice mock-server
...
Spec:
  Hosts:
    mock-server
  Http:
    Name:  primary
    Route:
      Destination:
        Host:    mock-server
        Subset:  stable
      Weight:  100
      Destination:
        Host:    mock-server
        Subset:  canary
      Weight:  0

$ kubectl describe destinationrule mock-server
...
Spec:
  Host:  mock-server
  Subsets:
    Labels:
      App:                               mock-server
      Rollouts - Pod - Template - Hash:  6579c6cc98
    Name:                                stable
    Labels:
      App:                               mock-server
      Rollouts - Pod - Template - Hash:  6579c6cc98
    Name:                                canary

# Set mock-server image to 2.0.0 and check status
$ kubectl argo rollouts set image mock-server mock-server=ghcr.io/ssup2/mock-go-server:2.0.0
$ kubectl argo rollouts get rollout mock-server
Name:            mock-server
Namespace:       default
Status:          ॥ Paused
Message:         CanaryPauseStep
Strategy:        Canary
  Step:          1/5
  SetWeight:     20
  ActualWeight:  20
Images:          ghcr.io/ssup2/mock-go-server:1.0.0 (stable)
                 ghcr.io/ssup2/mock-go-server:2.0.0 (canary)
Replicas:
  Desired:       5
  Current:       6
  Updated:       1
  Ready:         6
  Available:     6

NAME                                     KIND        STATUS     AGE  INFO
⟳ mock-server                            Rollout     ॥ Paused   74s  
├──# revision:2                                                      
│  └──⧉ mock-server-7c6fcfb847           ReplicaSet  ✔ Healthy  11s  canary
│     └──□ mock-server-7c6fcfb847-6mbd7  Pod         ✔ Running  10s  ready:1/1
└──# revision:1                                                      
   └──⧉ mock-server-6579c6cc98           ReplicaSet  ✔ Healthy  74s  stable
      ├──□ mock-server-6579c6cc98-57kmd  Pod         ✔ Running  74s  ready:1/1
      ├──□ mock-server-6579c6cc98-7w5k4  Pod         ✔ Running  74s  ready:1/1
      ├──□ mock-server-6579c6cc98-gxkjw  Pod         ✔ Running  74s  ready:1/1
      ├──□ mock-server-6579c6cc98-rfzmb  Pod         ✔ Running  74s  ready:1/1
      └──□ mock-server-6579c6cc98-xp4c4  Pod         ✔ Running  74s  ready:1/1

$ kubectl describe virtualservice mock-server
...
Spec:
  Hosts:
    mock-server
  Http:
    Name:  primary
    Route:
      Destination:
        Host:    mock-server
        Subset:  stable
      Weight:  80
      Destination:
        Host:    mock-server
        Subset:  canary
      Weight:  20

$ kubectl describe destinationrule mock-server
...
Spec:
  Host:  mock-server
  Subsets:
    Labels:
      App:                               mock-server
      Rollouts - Pod - Template - Hash:  6579c6cc98
    Name:                                stable
    Labels:
      App:                               mock-server
      Rollouts - Pod - Template - Hash:  7c6fcfb847
    Name:                                canary

# Promote mock-server rollout
$ kubectl argo rollouts promote mock-server
$ kubectl argo rollouts get rollout mock-server
kubectl argo rollouts get rollout mock-server
Name:            mock-server
Namespace:       default
Status:          ॥ Paused
Message:         CanaryPauseStep
Strategy:        Canary
  Step:          3/5
  SetWeight:     40
  ActualWeight:  40
Images:          ghcr.io/ssup2/mock-go-server:1.0.0 (stable)
                 ghcr.io/ssup2/mock-go-server:2.0.0 (canary)
Replicas:
  Desired:       5
  Current:       7
  Updated:       2
  Ready:         7
  Available:     7

NAME                                     KIND        STATUS     AGE    INFO
⟳ mock-server                            Rollout     ॥ Paused   2m16s  
├──# revision:2                                                        
│  └──⧉ mock-server-7c6fcfb847           ReplicaSet  ✔ Healthy  73s    canary
│     ├──□ mock-server-7c6fcfb847-6mbd7  Pod         ✔ Running  72s    ready:1/1
│     └──□ mock-server-7c6fcfb847-sp75c  Pod         ✔ Running  6s     ready:1/1
└──# revision:1                                                        
   └──⧉ mock-server-6579c6cc98           ReplicaSet  ✔ Healthy  2m16s  stable
      ├──□ mock-server-6579c6cc98-57kmd  Pod         ✔ Running  2m16s  ready:1/1
      ├──□ mock-server-6579c6cc98-7w5k4  Pod         ✔ Running  2m16s  ready:1/1
      ├──□ mock-server-6579c6cc98-gxkjw  Pod         ✔ Running  2m16s  ready:1/1
      ├──□ mock-server-6579c6cc98-rfzmb  Pod         ✔ Running  2m16s  ready:1/1
      └──□ mock-server-6579c6cc98-xp4c4  Pod         ✔ Running  2m16s  ready:1/1

$ kubectl describe virtualservice mock-server
...
Spec:
  Hosts:
    mock-server
  Http:
    Name:  primary
    Route:
      Destination:
        Host:    mock-server
        Subset:  stable
      Weight:  60
      Destination:
        Host:    mock-server
        Subset:  canary
      Weight:  40

$ kubectl describe destinationrule mock-server
...
Spec:
  Host:  mock-server
  Subsets:
    Labels:
      App:                               mock-server
      Rollouts - Pod - Template - Hash:  6579c6cc98
    Name:                                stable
    Labels:
      App:                               mock-server
      Rollouts - Pod - Template - Hash:  7c6fcfb847
    Name:                                canary

# Promote mock-server rollout again
$ kubectl argo rollouts promote mock-server
$ kubectl argo rollouts get rollout mock-server
Name:            mock-server
Namespace:       default
Status:          ✔ Healthy
Strategy:        Canary
  Step:          5/5
  SetWeight:     100
  ActualWeight:  100
Images:          ghcr.io/ssup2/mock-go-server:2.0.0 (stable)
Replicas:
  Desired:       5
  Current:       5
  Updated:       5
  Ready:         5
  Available:     5

NAME                                     KIND        STATUS        AGE    INFO
⟳ mock-server                            Rollout     ✔ Healthy     6m40s  
├──# revision:2                                                           
│  └──⧉ mock-server-7c6fcfb847           ReplicaSet  ✔ Healthy     5m37s  stable
│     ├──□ mock-server-7c6fcfb847-6mbd7  Pod         ✔ Running     5m36s  ready:1/1
│     ├──□ mock-server-7c6fcfb847-sp75c  Pod         ✔ Running     4m30s  ready:1/1
│     ├──□ mock-server-7c6fcfb847-mc2b2  Pod         ✔ Running     40s    ready:1/1
│     ├──□ mock-server-7c6fcfb847-kd8cr  Pod         ✔ Running     39s    ready:1/1
│     └──□ mock-server-7c6fcfb847-n6wrr  Pod         ✔ Running     39s    ready:1/1
└──# revision:1                                                           
   └──⧉ mock-server-6579c6cc98           ReplicaSet  • ScaledDown  6m40s 

$ kubectl describe virtualservice mock-server
...
Spec:
  Hosts:
    mock-server
  Http:
    Name:  primary
    Route:
      Destination:
        Host:    mock-server
        Subset:  stable
      Weight:  100
      Destination:
        Host:    mock-server
        Subset:  canary
      Weight:  0

$ kubectl describe destinationrule mock-server
...
Spec:
  Host:  mock-server
  Subsets:
    Labels:
      App:                               mock-server
      Rollouts - Pod - Template - Hash:  7c6fcfb847
    Name:                                stable
    Labels:
      App:                               mock-server
      Rollouts - Pod - Template - Hash:  7c6fcfb847
    Name:                                canary
[Shell 8] Canary with Istio Destination Rule Test Case

[Manifest 16]은 Istio Destination Rule를 활용한 Traffic Routing Test Case를 위한 Manifest를 나타내고 있으며, [Shell 8]는 해당 Test Case를 수행하는 과정을 나타내고 있다. mock-server Virtual Service의 가중치가 Destination Rule의 Subset 단위로 지정되는 것을 확인할 수 있다. canary Subset의 가중치가 증가하다가 Promotion이 완료되면 다시 0으로 변경되는 것을 확인할 수 있다.

2.2.8. Canary with Istio Destination Rule and AnalysisTemplate

[Figure 9] Canary with Istio Destination Rule and AnalysisTemplate Test Case

[Figure 9] Canary with Istio Destination Rule and AnalysisTemplate Test Case

[Figure 9]는 Istio Destination Rule, AnalysisTemplate를 활용한 Traffic Routing Test Case를 도식화 하고 있다. Destination Rule을 이용한다는 부분만 제외하고는 [Figure 6]과 동일한 과정을 수행한다.

apiVersion: argoproj.io/v1alpha1
kind: Rollout
metadata:
  name: mock-server
spec:
  replicas: 5
  selector:
    matchLabels:
      app: mock-server
  strategy:
    canary:
      steps:
      - setWeight: 20
      - pause: {duration: 30s}
      - analysis:
          templates:
          - templateName: success-rate
      - setWeight: 100
      trafficRouting:
        istio:
          virtualService:
            name: mock-server
            routes:
            - primary
          destinationRule:
            name: mock-server
            stableSubsetName: stable
            canarySubsetName: canary
  template:
    metadata:
      labels:
        app: mock-server
      annotations:
        prometheus.io/scrape: "true"
        prometheus.io/port: "15020"
        prometheus.io/path: "/stats/prometheus"
    spec:
      containers:
      - name: mock-server
        image: ghcr.io/ssup2/mock-go-server:1.0.0
        ports:
        - containerPort: 8080
---
apiVersion: v1
kind: Service
metadata:
  name: mock-server
spec:
  selector:
    app: mock-server
  ports:
  - port: 8080
    targetPort: 8080
---
apiVersion: networking.istio.io/v1beta1
kind: VirtualService
metadata:
  name: mock-server
spec:
  hosts:
  - mock-server
  http:
  - name: primary
    route:
    - destination:
        host: mock-server
        subset: stable
      weight: 100
    - destination:
        host: mock-server
        subset: canary
      weight: 0
---
apiVersion: networking.istio.io/v1beta1
kind: DestinationRule
metadata:
  name: mock-server
spec:
  host: mock-server
  subsets:
  - name: stable
    labels:
      app: mock-server
  - name: canary
    labels:
      app: mock-server
---
apiVersion: argoproj.io/v1alpha1
kind: AnalysisTemplate
metadata:
  name: success-rate
spec:
  metrics:
  - name: success-rate
    interval: 30s
    count: 3
    successCondition: result >= 0.95
    failureLimit: 2
    provider:
      prometheus:
        address: http://prometheus.istio-system.svc.cluster.local:9090
        query: |
          scalar(
            sum(rate(istio_requests_total{destination_service_name="mock-server",response_code=~"2.."}[1m])) 
            / 
            sum(rate(istio_requests_total{destination_service_name="mock-server"}[1m]))
          )
[Manifest 17] Canary with Istio Destination Rule and AnalysisTemplate Test Case
# Deploy mock-server canary rollout and check status
$ kubectl apply -f mock-server-canary-istio-destinationrule-analysistemplate.yaml
$ kubectl argo rollouts get rollout mock-server
Name:            mock-server
Namespace:       default
Status:          ✔ Healthy
Strategy:        Canary
  Step:          4/4
  SetWeight:     100
  ActualWeight:  100
Images:          ghcr.io/ssup2/mock-go-server:1.0.0 (stable)
Replicas:
  Desired:       5
  Current:       5
  Updated:       5
  Ready:         5
  Available:     5

NAME                                     KIND        STATUS     AGE  INFO
⟳ mock-server                            Rollout     ✔ Healthy  6s   
└──# revision:1                                                      
   └──⧉ mock-server-6579c6cc98           ReplicaSet  ✔ Healthy  6s   stable
      ├──□ mock-server-6579c6cc98-n2w2t  Pod         ✔ Running  6s   ready:1/1
      ├──□ mock-server-6579c6cc98-2jpvc  Pod         ✔ Running  5s   ready:1/1
      ├──□ mock-server-6579c6cc98-jfhl5  Pod         ✔ Running  5s   ready:1/1
      ├──□ mock-server-6579c6cc98-knl9h  Pod         ✔ Running  5s   ready:1/1
      └──□ mock-server-6579c6cc98-lk7m9  Pod         ✔ Running  5s   ready:1/1

# set mock-server image to 2.0.0 and check status
$ kubectl argo rollouts set image mock-server mock-server=ghcr.io/ssup2/mock-go-server:2.0.0
$ kubectl argo rollouts get rollout mock-server
Name:            mock-server
Namespace:       default
Status:          ॥ Paused
Message:         CanaryPauseStep
Strategy:        Canary
  Step:          1/4
  SetWeight:     20
  ActualWeight:  20
Images:          ghcr.io/ssup2/mock-go-server:1.0.0 (stable)
                 ghcr.io/ssup2/mock-go-server:2.0.0 (canary)
Replicas:
  Desired:       5
  Current:       6
  Updated:       1
  Ready:         6
  Available:     6

NAME                                     KIND        STATUS     AGE  INFO
⟳ mock-server                            Rollout     ॥ Paused   74s  
├──# revision:2                                                      
│  └──⧉ mock-server-7c6fcfb847           ReplicaSet  ✔ Healthy  6s   canary
│     └──□ mock-server-7c6fcfb847-q78s6  Pod         ✔ Running  6s   ready:1/1
└──# revision:1                                                      
   └──⧉ mock-server-6579c6cc98           ReplicaSet  ✔ Healthy  74s  stable
      ├──□ mock-server-6579c6cc98-n2w2t  Pod         ✔ Running  74s  ready:1/1
      ├──□ mock-server-6579c6cc98-2jpvc  Pod         ✔ Running  73s  ready:1/1
      ├──□ mock-server-6579c6cc98-jfhl5  Pod         ✔ Running  73s  ready:1/1
      ├──□ mock-server-6579c6cc98-knl9h  Pod         ✔ Running  73s  ready:1/1
      └──□ mock-server-6579c6cc98-lk7m9  Pod         ✔ Running  73s  ready:1/1

# Failed promotion
$ kubectl argo rollouts get rollout mock-server
Name:            mock-server
Namespace:       default
Status:          ◌ Progressing
Message:         more replicas need to be updated
Strategy:        Canary
  Step:          2/4
  SetWeight:     20
  ActualWeight:  20
Images:          ghcr.io/ssup2/mock-go-server:1.0.0 (stable)
                 ghcr.io/ssup2/mock-go-server:2.0.0 (canary)
Replicas:
  Desired:       5
  Current:       6
  Updated:       1
  Ready:         6
  Available:     6

NAME                                     KIND         STATUS         AGE   INFO
⟳ mock-server                            Rollout      ◌ Progressing  113s  
├──# revision:2                                                            
│  ├──⧉ mock-server-7c6fcfb847           ReplicaSet   ✔ Healthy      45s   canary
│  │  └──□ mock-server-7c6fcfb847-q78s6  Pod          ✔ Running      45s   ready:1/1
│  └──α mock-server-7c6fcfb847-2-2       AnalysisRun  ◌ Running      11s   ✖ 1
└──# revision:1                                                            
   └──⧉ mock-server-6579c6cc98           ReplicaSet   ✔ Healthy      113s  stable
      ├──□ mock-server-6579c6cc98-n2w2t  Pod          ✔ Running      113s  ready:1/1
      ├──□ mock-server-6579c6cc98-2jpvc  Pod          ✔ Running      112s  ready:1/1
      ├──□ mock-server-6579c6cc98-jfhl5  Pod          ✔ Running      112s  ready:1/1
      ├──□ mock-server-6579c6cc98-knl9h  Pod          ✔ Running      112s  ready:1/1
      └──□ mock-server-6579c6cc98-lk7m9  Pod          ✔ Running      112s  ready:1/1

$ kubectl argo rollouts get rollout mock-server
Name:            mock-server
Namespace:       default
Status:          ✖ Degraded
Message:         RolloutAborted: Rollout aborted update to revision 2: Metric "success-rate" assessed Failed due to failed (3) > failureLimit (2)
Strategy:        Canary
  Step:          0/4
  SetWeight:     0
  ActualWeight:  0
Images:          ghcr.io/ssup2/mock-go-server:1.0.0 (stable)
                 ghcr.io/ssup2/mock-go-server:2.0.0 (canary)
Replicas:
  Desired:       5
  Current:       6
  Updated:       1
  Ready:         6
  Available:     6

NAME                                     KIND         STATUS      AGE    INFO
⟳ mock-server                            Rollout      ✖ Degraded  2m43s  
├──# revision:2                                                          
│  ├──⧉ mock-server-7c6fcfb847           ReplicaSet   ✔ Healthy   95s    canary,delay:28s
│  │  └──□ mock-server-7c6fcfb847-q78s6  Pod          ✔ Running   95s    ready:1/1
│  └──α mock-server-7c6fcfb847-2-2       AnalysisRun  ✖ Failed    61s    ✖ 3
└──# revision:1                                                          
   └──⧉ mock-server-6579c6cc98           ReplicaSet   ✔ Healthy   2m43s  stable
      ├──□ mock-server-6579c6cc98-n2w2t  Pod          ✔ Running   2m43s  ready:1/1
      ├──□ mock-server-6579c6cc98-2jpvc  Pod          ✔ Running   2m42s  ready:1/1
      ├──□ mock-server-6579c6cc98-jfhl5  Pod          ✔ Running   2m42s  ready:1/1
      ├──□ mock-server-6579c6cc98-knl9h  Pod          ✔ Running   2m42s  ready:1/1
      └──□ mock-server-6579c6cc98-lk7m9  Pod          ✔ Running   2m42s  ready:1/1

$ kubectl argo rollouts get rollout mock-server
Name:            mock-server
Namespace:       default
Status:          ✖ Degraded
Message:         RolloutAborted: Rollout aborted update to revision 2: Metric "success-rate" assessed Failed due to failed (3) > failureLimit (2)
Strategy:        Canary
  Step:          0/4
  SetWeight:     0
  ActualWeight:  0
Images:          ghcr.io/ssup2/mock-go-server:1.0.0 (stable)
Replicas:
  Desired:       5
  Current:       5
  Updated:       0
  Ready:         5
  Available:     5

NAME                                     KIND         STATUS        AGE    INFO
⟳ mock-server                            Rollout      ✖ Degraded    3m25s  
├──# revision:2                                                            
│  ├──⧉ mock-server-7c6fcfb847           ReplicaSet   • ScaledDown  2m17s  canary,delay:passed
│  └──α mock-server-7c6fcfb847-2-2       AnalysisRun  ✖ Failed      103s   ✖ 3
└──# revision:1                                                            
   └──⧉ mock-server-6579c6cc98           ReplicaSet   ✔ Healthy     3m25s  stable
      ├──□ mock-server-6579c6cc98-n2w2t  Pod          ✔ Running     3m25s  ready:1/1
      ├──□ mock-server-6579c6cc98-2jpvc  Pod          ✔ Running     3m24s  ready:1/1
      ├──□ mock-server-6579c6cc98-jfhl5  Pod          ✔ Running     3m24s  ready:1/1
      ├──□ mock-server-6579c6cc98-knl9h  Pod          ✔ Running     3m24s  ready:1/1
      └──□ mock-server-6579c6cc98-lk7m9  Pod          ✔ Running     3m24s  ready:1/1

# Successful promotion
$ kubectl argo rollouts retry rollout mock-server
$ kubectl argo rollouts get rollout mock-server
Name:            mock-server
Namespace:       default
Status:          ◌ Progressing
Message:         more replicas need to be updated
Strategy:        Canary
  Step:          0/4
  SetWeight:     20
  ActualWeight:  0
Images:          ghcr.io/ssup2/mock-go-server:1.0.0 (stable)
                 ghcr.io/ssup2/mock-go-server:2.0.0 (canary)
Replicas:
  Desired:       5
  Current:       6
  Updated:       1
  Ready:         5
  Available:     5

NAME                                     KIND         STATUS         AGE    INFO
⟳ mock-server                            Rollout      ◌ Progressing  4m26s  
├──# revision:2                                                             
│  ├──⧉ mock-server-7c6fcfb847           ReplicaSet   ◌ Progressing  3m18s  canary
│  │  └──□ mock-server-7c6fcfb847-78sjh  Pod          ◌ Init:1/2     2s     ready:0/1
│  └──α mock-server-7c6fcfb847-2-2       AnalysisRun  ✖ Failed       2m44s  ✖ 3
└──# revision:1                                                             
   └──⧉ mock-server-6579c6cc98           ReplicaSet   ✔ Healthy      4m26s  stable
      ├──□ mock-server-6579c6cc98-n2w2t  Pod          ✔ Running      4m26s  ready:1/1
      ├──□ mock-server-6579c6cc98-2jpvc  Pod          ✔ Running      4m25s  ready:1/1
      ├──□ mock-server-6579c6cc98-jfhl5  Pod          ✔ Running      4m25s  ready:1/1
      ├──□ mock-server-6579c6cc98-knl9h  Pod          ✔ Running      4m25s  ready:1/1
      └──□ mock-server-6579c6cc98-lk7m9  Pod          ✔ Running      4m25s  ready:1/1

$ kubectl exec -it shell -- curl -s mock-server:8080/status/200
$ kubectl exec -it shell -- curl -s mock-server:8080/status/200
...

$ kubectl argo rollouts get rollout mock-server
Name:            mock-server
Namespace:       default
Status:          ✔ Healthy
Strategy:        Canary
  Step:          4/4
  SetWeight:     100
  ActualWeight:  100
Images:          ghcr.io/ssup2/mock-go-server:2.0.0 (stable)
Replicas:
  Desired:       5
  Current:       5
  Updated:       5
  Ready:         5
  Available:     5

NAME                                     KIND         STATUS        AGE    INFO
⟳ mock-server                            Rollout      ✔ Healthy     6m56s  
├──# revision:2                                                            
│  ├──⧉ mock-server-7c6fcfb847           ReplicaSet   ✔ Healthy     5m48s  stable
│  │  ├──□ mock-server-7c6fcfb847-78sjh  Pod          ✔ Running     2m32s  ready:1/1
│  │  ├──□ mock-server-7c6fcfb847-dkxsv  Pod          ✔ Running     57s    ready:1/1
│  │  ├──□ mock-server-7c6fcfb847-j89fq  Pod          ✔ Running     57s    ready:1/1
│  │  ├──□ mock-server-7c6fcfb847-ljz98  Pod          ✔ Running     57s    ready:1/1
│  │  └──□ mock-server-7c6fcfb847-v5cdf  Pod          ✔ Running     57s    ready:1/1
│  ├──α mock-server-7c6fcfb847-2-2       AnalysisRun  ✖ Failed      5m14s  ✖ 3
│  └──α mock-server-7c6fcfb847-2-2.1     AnalysisRun  ✔ Successful  117s   ✔ 2,✖ 1
└──# revision:1                                                            
   └──⧉ mock-server-6579c6cc98           ReplicaSet   • ScaledDown  6m56s  
[Shell 9] Canary with Istio Destination Rule and AnalysisTemplate Test Case

[Manifest 17]은 Istio Destination Rule, AnalysisTemplate를 활용한 Traffic Routing Test Case를 위한 Manifest를 나타내고 있으며, [Shell 9]는 해당 Test Case를 수행하는 과정을 나타내고 있다.

2.2.9. Canary with Istio Destination Rule, Analysis and Experiment

[Figure 10] Canary with Istio Destination Rule, AnalysisTemplate and Experiment Test Case

[Figure 10] Canary with Istio Destination Rule, AnalysisTemplate and Experiment Test Case

[Figure 10]는 Istio Destination Rule, AnalysisTemplate 및 Experiment를 활용한 Traffic Routing Test Case를 도식화 하고 있다. Destination Rule을 이용한다는 부분만 제외하고는 [Figure 7]과 동일한 과정을 수행한다.

apiVersion: argoproj.io/v1alpha1
kind: Rollout
metadata:
  name: mock-server
spec:
  replicas: 5
  selector:
    matchLabels:
      app: mock-server
  strategy:
    canary:
      steps:
      - experiment:
          duration: 2m
          templates:
          - name: stable
            specRef: stable
            weight: 20
            service:
              name: mock-server-experiment-stable
          - name: canary
            specRef: canary
            weight: 20
            service:
              name: mock-server-experiment-canary
          analyses:
          - name: stable-canary-comparison
            templateName: stable-canary-comparison
            args:
            - name: stable-replicaset
              value: "{{templates.stable.replicaset.name}}"
            - name: canary-replicaset
              value: "{{templates.canary.replicaset.name}}"
      - setWeight: 20
      - pause: {duration: 30s}
      - analysis:
          templates:
          - templateName: success-rate
      - setWeight: 100
      trafficRouting:
        istio:
          virtualService:
            name: mock-server
            routes:
            - primary
          destinationRule:
            name: mock-server
            stableSubsetName: stable
            canarySubsetName: canary
  template:
    metadata:
      labels:
        app: mock-server
      annotations:
        prometheus.io/scrape: "true"
        prometheus.io/port: "15020"
        prometheus.io/path: "/stats/prometheus"
    spec:
      containers:
      - name: mock-server
        image: ghcr.io/ssup2/mock-go-server:1.0.0
        ports:
        - containerPort: 8080
---
apiVersion: v1
kind: Service
metadata:
  name: mock-server
spec:
  selector:
    app: mock-server
  ports:
  - port: 8080
    targetPort: 8080
---
apiVersion: networking.istio.io/v1beta1
kind: VirtualService
metadata:
  name: mock-server
spec:
  hosts:
  - mock-server
  http:
  - name: primary
    route:
    - destination:
        host: mock-server
        subset: stable
      weight: 100
    - destination:
        host: mock-server
        subset: canary
      weight: 0
---
apiVersion: networking.istio.io/v1beta1
kind: DestinationRule
metadata:
  name: mock-server
spec:
  host: mock-server
  subsets:
  - name: stable
    labels:
      app: mock-server
  - name: canary
    labels:
      app: mock-server
---
apiVersion: argoproj.io/v1alpha1
kind: AnalysisTemplate
metadata:
  name: success-rate
spec:
  metrics:
  - name: success-rate
    interval: 30s
    count: 3
    successCondition: result >= 0.95
    failureLimit: 2
    provider:
      prometheus:
        address: http://prometheus.istio-system.svc.cluster.local:9090
        query: |
          scalar(
            sum(rate(istio_requests_total{destination_service_name="mock-server",response_code=~"2.."}[1m])) 
            / 
            sum(rate(istio_requests_total{destination_service_name="mock-server"}[1m]))
          )
---
apiVersion: argoproj.io/v1alpha1
kind: AnalysisTemplate
metadata:
  name: stable-canary-comparison
spec:
  args:
  - name: stable-replicaset
  - name: canary-replicaset
  metrics:
  - name: stable-success-rate
    interval: 30s
    count: 3
    successCondition: result >= 0.95
    failureLimit: 2
    provider:
      prometheus:
        address: http://prometheus.istio-system.svc.cluster.local:9090
        query: |
          scalar(
            sum(rate(istio_requests_total{
              destination_service_name="mock-server-experiment-stable",
              destination_workload="{{args.stable-replicaset}}",
              response_code=~"2.."
            }[1m])) 
            / 
            sum(rate(istio_requests_total{
              destination_service_name="mock-server-experiment-stable,
              destination_workload="{{args.stable-replicaset}}"
            }[1m]))
          )
  - name: canary-success-rate
    interval: 30s
    count: 3
    successCondition: result >= 0.95
    failureLimit: 2
    provider:
      prometheus:
        address: http://prometheus.istio-system.svc.cluster.local:9090
        query: |
          scalar(
            sum(rate(istio_requests_total{
              destination_service_name="mock-server-experiment-canary",
              destination_workload="{{args.canary-replicaset}}",
              response_code=~"2.."
            }[1m])) 
            / 
            sum(rate(istio_requests_total{
              destination_service_name="mock-server-experiment-canary",
              destination_workload="{{args.canary-replicaset}}"
            }[1m]))
          )
[Manifest 18] Canary with Istio Destination Rule, AnalysisTemplate and Experiment Test Case
$ kubectl apply -f mock-server-canary-istio-destinationrule-analysistemplate-experiment.yaml
$ kubectl argo rollouts get rollout mock-server
Name:            mock-server
Namespace:       default
Status:          ✔ Healthy
Strategy:        Canary
  Step:          5/5
  SetWeight:     100
  ActualWeight:  100
Images:          ghcr.io/ssup2/mock-go-server:1.0.0 (stable)
Replicas:
  Desired:       5
  Current:       5
  Updated:       5
  Ready:         5
  Available:     5

NAME                                   KIND        STATUS     AGE  INFO
⟳ mock-server                          Rollout     ✔ Healthy  8s   
└──# revision:1                                                    
   └──⧉ mock-server-5f59cc96           ReplicaSet  ✔ Healthy  7s   stable
      ├──□ mock-server-5f59cc96-hqgw9  Pod         ✔ Running  7s   ready:1/1
      ├──□ mock-server-5f59cc96-jwgdb  Pod         ✔ Running  7s   ready:1/1
      ├──□ mock-server-5f59cc96-jwxt7  Pod         ✔ Running  7s   ready:1/1
      ├──□ mock-server-5f59cc96-mnfpn  Pod         ✔ Running  7s   ready:1/1
      └──□ mock-server-5f59cc96-tgcn9  Pod         ✔ Running  7s   ready:1/1

# Set mock-server image to 2.0.0 and check status
$ kubectl argo rollouts set image mock-server mock-server=ghcr.io/ssup2/mock-go-server:2.0.0
$ kubectl argo rollouts get rollout mock-server
Name:            mock-server
Namespace:       default
Status:          ◌ Progressing
Message:         more replicas need to be updated
Strategy:        Canary
  Step:          0/5
  SetWeight:     0
  ActualWeight:  0
Images:          ghcr.io/ssup2/mock-go-server:1.0.0 (stable, Σ:stable)
                 ghcr.io/ssup2/mock-go-server:2.0.0 (Σ:canary)
Replicas:
  Desired:       5
  Current:       5
  Updated:       0
  Ready:         5
  Available:     5

NAME                                                            KIND         STATUS         AGE  INFO
⟳ mock-server                                                   Rollout      ◌ Progressing  30s  
├──# revision:2                                                                                  
│  ├──⧉ mock-server-789cf554d9                                  ReplicaSet   • ScaledDown   5s   canary
│  └──Σ mock-server-789cf554d9-2-0                              Experiment   ◌ Running      5s   
│     ├──⧉ mock-server-789cf554d9-2-0-canary                    ReplicaSet   ✔ Healthy      5s   
│     │  └──□ mock-server-789cf554d9-2-0-canary-w6tzc           Pod          ✔ Running      5s   ready:1/1
│     ├──⧉ mock-server-789cf554d9-2-0-stable                    ReplicaSet   ✔ Healthy      5s   
│     │  └──□ mock-server-789cf554d9-2-0-stable-bp8cv           Pod          ✔ Running      5s   ready:1/1
│     └──α mock-server-789cf554d9-2-0-stable-canary-comparison  AnalysisRun  ◌ Running      0s   ✖ 2
└──# revision:1                                                                                  
   └──⧉ mock-server-5f59cc96                                    ReplicaSet   ✔ Healthy      29s  stable
      ├──□ mock-server-5f59cc96-hqgw9                           Pod          ✔ Running      29s  ready:1/1
      ├──□ mock-server-5f59cc96-jwgdb                           Pod          ✔ Running      29s  ready:1/1
      ├──□ mock-server-5f59cc96-jwxt7                           Pod          ✔ Running      29s  ready:1/1
      ├──□ mock-server-5f59cc96-mnfpn                           Pod          ✔ Running      29s  ready:1/1
      └──□ mock-server-5f59cc96-tgcn9                           Pod          ✔ Running      29s  ready:1/1

$ kubectl describe virtualservice mock-server
...
Spec:
  Hosts:
    mock-server
  Http:
    Name:  primary
    Route:
      Destination:
        Host:    mock-server
        Subset:  stable
      Weight:    60
      Destination:
        Host:    mock-server
        Subset:  canary
      Weight:    0
      Destination:
        Host:  mock-server-experiment-stable
      Weight:  20
      Destination:
        Host:  mock-server-experiment-canary
      Weight:  20

$ kubectl describe destinationrule mock-server
...
Spec:
  Host:  mock-server
  Subsets:
    Labels:
      App:                               mock-server
      Rollouts - Pod - Template - Hash:  5f59cc96
    Name:                                stable
    Labels:
      App:                               mock-server
      Rollouts - Pod - Template - Hash:  789cf554d9
    Name:                                canary
    Labels:
      Rollouts - Pod - Template - Hash:  68879bfdd8
    Name:                                mock-server-experiment-stable
    Labels:
      Rollouts - Pod - Template - Hash:  65c7c65dd7
    Name:                                mock-server-experiment-canary

$ kubectl argo rollouts get rollout mock-server
Name:            mock-server
Namespace:       default
Status:          ✖ Degraded
Message:         RolloutAborted: Rollout aborted update to revision 2: Metric "stable-success-rate" assessed Failed due to failed (3) > failureLimit (2)
Strategy:        Canary
  Step:          0/5
  SetWeight:     0
  ActualWeight:  0
Images:          ghcr.io/ssup2/mock-go-server:1.0.0 (stable)
Replicas:
  Desired:       5
  Current:       5
  Updated:       0
  Ready:         5
  Available:     5

NAME                                                            KIND         STATUS        AGE    INFO
⟳ mock-server                                                   Rollout      ✖ Degraded    2m27s  
├──# revision:2                                                                                   
│  ├──⧉ mock-server-789cf554d9                                  ReplicaSet   • ScaledDown  2m2s   canary,delay:passed
│  └──Σ mock-server-789cf554d9-2-0                              Experiment   ✖ Failed      2m2s   
│     ├──⧉ mock-server-789cf554d9-2-0-canary                    ReplicaSet   • ScaledDown  2m2s   delay:passed
│     ├──⧉ mock-server-789cf554d9-2-0-stable                    ReplicaSet   • ScaledDown  2m2s   delay:passed
│     └──α mock-server-789cf554d9-2-0-stable-canary-comparison  AnalysisRun  ✖ Failed      117s   ✖ 6
└──# revision:1                                                                                   
   └──⧉ mock-server-5f59cc96                                    ReplicaSet   ✔ Healthy     2m26s  stable
      ├──□ mock-server-5f59cc96-hqgw9                           Pod          ✔ Running     2m26s  ready:1/1
      ├──□ mock-server-5f59cc96-jwgdb                           Pod          ✔ Running     2m26s  ready:1/1
      ├──□ mock-server-5f59cc96-jwxt7                           Pod          ✔ Running     2m26s  ready:1/1
      ├──□ mock-server-5f59cc96-mnfpn                           Pod          ✔ Running     2m26s  ready:1/1
      └──□ mock-server-5f59cc96-tgcn9                           Pod          ✔ Running     2m26s  ready:1/1

# Retry mock-server rollout
$ kubectl argo rollouts retry rollout mock-server
$ kubectl argo rollouts get rollout mock-server
Name:            mock-server
Namespace:       default
Status:          ◌ Progressing
Message:         more replicas need to be updated
Strategy:        Canary
  Step:          0/5
  SetWeight:     0
  ActualWeight:  0
Images:          ghcr.io/ssup2/mock-go-server:1.0.0 (stable, Σ:stable)
                 ghcr.io/ssup2/mock-go-server:2.0.0 (Σ:canary)
Replicas:
  Desired:       5
  Current:       5
  Updated:       0
  Ready:         5
  Available:     5

NAME                                                              KIND         STATUS         AGE    INFO
⟳ mock-server                                                     Rollout      ◌ Progressing  3m3s   
├──# revision:2                                                                                      
│  ├──⧉ mock-server-789cf554d9                                    ReplicaSet   • ScaledDown   2m38s  canary
│  ├──Σ mock-server-789cf554d9-2-0                                Experiment   ✖ Failed       2m38s  
│  │  ├──⧉ mock-server-789cf554d9-2-0-canary                      ReplicaSet   • ScaledDown   2m38s  delay:passed
│  │  ├──⧉ mock-server-789cf554d9-2-0-stable                      ReplicaSet   • ScaledDown   2m38s  delay:passed
│  │  └──α mock-server-789cf554d9-2-0-stable-canary-comparison    AnalysisRun  ✖ Failed       2m33s  ✖ 6
│  └──Σ mock-server-789cf554d9-2-0-1                              Experiment   ◌ Running      7s     
│     ├──⧉ mock-server-789cf554d9-2-0-1-canary                    ReplicaSet   ✔ Healthy      7s     
│     │  └──□ mock-server-789cf554d9-2-0-1-canary-2m4l8           Pod          ✔ Running      7s     ready:1/1
│     ├──⧉ mock-server-789cf554d9-2-0-1-stable                    ReplicaSet   ✔ Healthy      7s     
│     │  └──□ mock-server-789cf554d9-2-0-1-stable-bw87g           Pod          ✔ Running      7s     ready:1/1
│     └──α mock-server-789cf554d9-2-0-1-stable-canary-comparison  AnalysisRun  ◌ Running      3s     ✖ 2
└──# revision:1                                                                                      
   └──⧉ mock-server-5f59cc96                                      ReplicaSet   ✔ Healthy      3m2s   stable
      ├──□ mock-server-5f59cc96-hqgw9                             Pod          ✔ Running      3m2s   ready:1/1
      ├──□ mock-server-5f59cc96-jwgdb                             Pod          ✔ Running      3m2s   ready:1/1
      ├──□ mock-server-5f59cc96-jwxt7                             Pod          ✔ Running      3m2s   ready:1/1
      ├──□ mock-server-5f59cc96-mnfpn                             Pod          ✔ Running      3m2s   ready:1/1
      └──□ mock-server-5f59cc96-tgcn9                             Pod          ✔ Running      3m2s   ready:1/1

$ kubectl exec -it shell -- curl -s mock-server:8080/status/200
$ kubectl exec -it shell -- curl -s mock-server:8080/status/200
...

$ kubectl argo rollouts get rollout mock-server
Name:            mock-server
Namespace:       default
Status:          ◌ Progressing
Message:         more replicas need to be updated
Strategy:        Canary
  Step:          0/5
  SetWeight:     0
  ActualWeight:  0
Images:          ghcr.io/ssup2/mock-go-server:1.0.0 (stable, Σ:stable)
                 ghcr.io/ssup2/mock-go-server:2.0.0 (Σ:canary)
Replicas:
  Desired:       5
  Current:       5
  Updated:       0
  Ready:         5
  Available:     5

NAME                                                              KIND         STATUS         AGE    INFO
⟳ mock-server                                                     Rollout      ◌ Progressing  4m4s   
├──# revision:2                                                                                      
│  ├──⧉ mock-server-789cf554d9                                    ReplicaSet   • ScaledDown   3m39s  canary
│  ├──Σ mock-server-789cf554d9-2-0                                Experiment   ✖ Failed       3m39s  
│  │  ├──⧉ mock-server-789cf554d9-2-0-canary                      ReplicaSet   • ScaledDown   3m39s  delay:passed
│  │  ├──⧉ mock-server-789cf554d9-2-0-stable                      ReplicaSet   • ScaledDown   3m39s  delay:passed
│  │  └──α mock-server-789cf554d9-2-0-stable-canary-comparison    AnalysisRun  ✖ Failed       3m34s  ✖ 6
│  └──Σ mock-server-789cf554d9-2-0-1                              Experiment   ◌ Running      68s    
│     ├──⧉ mock-server-789cf554d9-2-0-1-canary                    ReplicaSet   ✔ Healthy      68s    
│     │  └──□ mock-server-789cf554d9-2-0-1-canary-2m4l8           Pod          ✔ Running      68s    ready:1/1
│     ├──⧉ mock-server-789cf554d9-2-0-1-stable                    ReplicaSet   ✔ Healthy      68s    
│     │  └──□ mock-server-789cf554d9-2-0-1-stable-bw87g           Pod          ✔ Running      68s    ready:1/1
│     └──α mock-server-789cf554d9-2-0-1-stable-canary-comparison  AnalysisRun  ✔ Successful   64s    ✔ 2,✖ 4
└──# revision:1                                                                                      
   └──⧉ mock-server-5f59cc96                                      ReplicaSet   ✔ Healthy      4m3s   stable
      ├──□ mock-server-5f59cc96-hqgw9                             Pod          ✔ Running      4m3s   ready:1/1
      ├──□ mock-server-5f59cc96-jwgdb                             Pod          ✔ Running      4m3s   ready:1/1
      ├──□ mock-server-5f59cc96-jwxt7                             Pod          ✔ Running      4m3s   ready:1/1
      ├──□ mock-server-5f59cc96-mnfpn                             Pod          ✔ Running      4m3s   ready:1/1
      └──□ mock-server-5f59cc96-tgcn9                             Pod          ✔ Running      4m3s   ready:1/1 

# Continue mock-server rollout
$ kubectl argo rollouts get rollout mock-server
Name:            mock-server
Namespace:       default
Status:          ॥ Paused
Message:         CanaryPauseStep
Strategy:        Canary
  Step:          2/5
  SetWeight:     20
  ActualWeight:  20
Images:          ghcr.io/ssup2/mock-go-server:1.0.0 (stable, Σ:stable)
                 ghcr.io/ssup2/mock-go-server:2.0.0 (canary, Σ:canary)
Replicas:
  Desired:       5
  Current:       6
  Updated:       1
  Ready:         6
  Available:     6

NAME                                                              KIND         STATUS        AGE    INFO
⟳ mock-server                                                     Rollout      ॥ Paused      5m11s  
├──# revision:2                                                                                     
│  ├──⧉ mock-server-789cf554d9                                    ReplicaSet   ✔ Healthy     4m46s  canary
│  │  └──□ mock-server-789cf554d9-dwwxh                           Pod          ✔ Running     11s    ready:1/1
│  ├──Σ mock-server-789cf554d9-2-0                                Experiment   ✖ Failed      4m46s  
│  │  ├──⧉ mock-server-789cf554d9-2-0-canary                      ReplicaSet   • ScaledDown  4m46s  delay:passed
│  │  ├──⧉ mock-server-789cf554d9-2-0-stable                      ReplicaSet   • ScaledDown  4m46s  delay:passed
│  │  └──α mock-server-789cf554d9-2-0-stable-canary-comparison    AnalysisRun  ✖ Failed      4m41s  ✖ 6
│  └──Σ mock-server-789cf554d9-2-0-1                              Experiment   ✔ Successful  2m15s  
│     ├──⧉ mock-server-789cf554d9-2-0-1-canary                    ReplicaSet   ✔ Healthy     2m15s  delay:18s
│     │  └──□ mock-server-789cf554d9-2-0-1-canary-2m4l8           Pod          ✔ Running     2m15s  ready:1/1
│     ├──⧉ mock-server-789cf554d9-2-0-1-stable                    ReplicaSet   ✔ Healthy     2m15s  delay:18s
│     │  └──□ mock-server-789cf554d9-2-0-1-stable-bw87g           Pod          ✔ Running     2m15s  ready:1/1
│     └──α mock-server-789cf554d9-2-0-1-stable-canary-comparison  AnalysisRun  ✔ Successful  2m11s  ✔ 2,✖ 4
└──# revision:1                                                                                     
   └──⧉ mock-server-5f59cc96                                      ReplicaSet   ✔ Healthy     5m10s  stable
      ├──□ mock-server-5f59cc96-hqgw9                             Pod          ✔ Running     5m10s  ready:1/1
      ├──□ mock-server-5f59cc96-jwgdb                             Pod          ✔ Running     5m10s  ready:1/1
      ├──□ mock-server-5f59cc96-jwxt7                             Pod          ✔ Running     5m10s  ready:1/1
      ├──□ mock-server-5f59cc96-mnfpn                             Pod          ✔ Running     5m10s  ready:1/1
      └──□ mock-server-5f59cc96-tgcn9                             Pod          ✔ Running     5m10s  ready:1/1

$ kubectl argo rollouts get rollout mock-server
Name:            mock-server
Namespace:       default
Status:          ◌ Progressing
Message:         more replicas need to be updated
Strategy:        Canary
  Step:          3/5
  SetWeight:     20
  ActualWeight:  20
Images:          ghcr.io/ssup2/mock-go-server:1.0.0 (stable)
                 ghcr.io/ssup2/mock-go-server:2.0.0 (canary)
Replicas:
  Desired:       5
  Current:       6
  Updated:       1
  Ready:         6
  Available:     6

NAME                                                              KIND         STATUS         AGE    INFO
⟳ mock-server                                                     Rollout      ◌ Progressing  5m41s  
├──# revision:2                                                                                      
│  ├──⧉ mock-server-789cf554d9                                    ReplicaSet   ✔ Healthy      5m16s  canary
│  │  └──□ mock-server-789cf554d9-dwwxh                           Pod          ✔ Running      41s    ready:1/1
│  ├──Σ mock-server-789cf554d9-2-0                                Experiment   ✖ Failed       5m16s  
│  │  ├──⧉ mock-server-789cf554d9-2-0-canary                      ReplicaSet   • ScaledDown   5m16s  delay:passed
│  │  ├──⧉ mock-server-789cf554d9-2-0-stable                      ReplicaSet   • ScaledDown   5m16s  delay:passed
│  │  └──α mock-server-789cf554d9-2-0-stable-canary-comparison    AnalysisRun  ✖ Failed       5m11s  ✖ 6
│  ├──Σ mock-server-789cf554d9-2-0-1                              Experiment   ✔ Successful   2m45s  
│  │  ├──⧉ mock-server-789cf554d9-2-0-1-canary                    ReplicaSet   • ScaledDown   2m45s  delay:passed
│  │  ├──⧉ mock-server-789cf554d9-2-0-1-stable                    ReplicaSet   • ScaledDown   2m45s  delay:passed
│  │  └──α mock-server-789cf554d9-2-0-1-stable-canary-comparison  AnalysisRun  ✔ Successful   2m41s  ✔ 2,✖ 4
│  └──α mock-server-789cf554d9-2-3                                AnalysisRun  ◌ Running      7s     ✖ 1
└──# revision:1                                                                                      
   └──⧉ mock-server-5f59cc96                                      ReplicaSet   ✔ Healthy      5m40s  stable
      ├──□ mock-server-5f59cc96-hqgw9                             Pod          ✔ Running      5m40s  ready:1/1
      ├──□ mock-server-5f59cc96-jwgdb                             Pod          ✔ Running      5m40s  ready:1/1
      ├──□ mock-server-5f59cc96-jwxt7                             Pod          ✔ Running      5m40s  ready:1/1
      ├──□ mock-server-5f59cc96-mnfpn                             Pod          ✔ Running      5m40s  ready:1/1
      └──□ mock-server-5f59cc96-tgcn9                             Pod          ✔ Running      5m40s  ready:1/1
[Shell 10] Canary with Istio Destination Rule, AnalysisTemplate and Experiment Test Case

[Manifest 18]은 Istio Destination Rule, AnalysisTemplate 및 Experiment를 활용한 Traffic Routing Test Case를 위한 Manifest를 나타내고 있으며, [Shell 10]는 해당 Test Case를 수행하는 과정을 나타내고 있다.

3. 참조